P1020 Panic on SMP enable

cancel
Showing results for 
Show  only  | Search instead for 
Did you mean: 

P1020 Panic on SMP enable

2,853 Views
kevincheng
Contributor IV

Hi,

We designed an ap router board on P1020, and when we configuration the kernel to enable SMP option, and system always panic on boot up process. Can anyone help us to verify this issue?

My kernel version is : 3.12.37-rt51

Load rootfs is OpenWRT 15.05

Below is the panic message,

Using P1020 WLAN machine description
Memory CAM mapping: 256/256/256 Mb, residual: 256Mb
Linux version 3.12.37-rt51-QorIQ-SDK-V1.8+gf488de6 (yonghua@workstation.ssl) (gc
Found initrd at 0xeee2f000:0xeffff84a
CPU maps initialized for 1 thread per core
bootconsole [udbg0] enabled
setup_arch: bootmem
mpc85xx_rdb_setup_arch()
mpc85xx_qe_init: Could not find Quicc Engine node
MPC85xx RDB board from Freescale Semiconductor
arch: exit
Zone ranges:
DMA [mem 0x00000000-0x2fffffff]
Normal empty
HighMem [mem 0x30000000-0x3fffffff]
Movable zone start for each node
Early memory node ranges
node 0: [mem 0x00000000-0x3fffffff]
MMU: Allocated 1088 bytes of context maps for 255 contexts
PERCPU: Embedded 7 pages/cpu @c11e1000 s7328 r8192 d13152 u32768
Built 1 zonelists in Zone order, mobility grouping on. Total pages: 260608
Kernel command line: root=/dev/ram rw ramdisk_size=256000 console=ttyS1,115200 p
PID hash table entries: 4096 (order: 2, 16384 bytes)
Dentry cache hash table entries: 131072 (order: 7, 524288 bytes)
Inode-cache hash table entries: 65536 (order: 6, 262144 bytes)
Sorting __ex_table...
Memory: 945088K/1048576K available (6332K kernel code, 344K rwdata, 1888K rodata
Kernel virtual memory layout:
* 0xfff5f000..0xfffff000 : fixmap
* 0xffc00000..0xffe00000 : highmem PTEs
* 0xffbfc000..0xffc00000 : early ioremap
* 0xf1000000..0xffbfc000 : vmalloc & ioremap
SLUB: HWalign=32, Order=0-3, MinObjects=0, CPUs=2, Nodes=1
Hierarchical RCU implementation.
RCU restricting CPUs from NR_CPUS=8 to nr_cpu_ids=2.
NR_IRQS:512 nr_irqs:512 16
mpic: Setting up MPIC " OpenPIC " version 1.2 at ffe40000, max 2 CPUs
mpic: ISU size: 256, shift: 8, mask: ff
mpic: Initializing for 256 sources
mpc85xx_rdb_pic_init: Could not find qe-ic node
clocksource: timebase mult[14000000] shift[24] registered
Console: colour dummy device 80x25
pid_max: default: 32768 minimum: 301
Mount-cache hash table entries: 512
mpic: requesting IPIs...
Brought up 2 CPUs
devtmpfs: initialized
NET: Registered protocol family 16

Found FSL PCI host bridge at 0x00000000ffe09000. Firmware bus number: 0->5
PCI host bridge /pcie@ffe09000 (primary) ranges:
MEM 0x00000000a0000000..0x00000000bfffffff -> 0x00000000a0000000
IO 0x00000000ffc10000..0x00000000ffc1ffff -> 0x0000000000000000
/pcie@ffe09000: PCICSRBAR @ 0xfff00000
Found FSL PCI host bridge at 0x00000000ffe0a000. Firmware bus number: 0->5
PCI host bridge /pcie@ffe0a000 ranges:
MEM 0x0000000080000000..0x000000009fffffff -> 0x0000000080000000
IO 0x00000000ffc00000..0x00000000ffc0ffff -> 0x0000000000000000
/pcie@ffe0a000: PCICSRBAR @ 0xfff00000
PCI: Probing PCI hardware
fsl-pci ffe09000.pcie: PCI host bridge to bus 0000:00
pci_bus 0000:00: root bus resource [io 0x0000-0xffff]
pci_bus 0000:00: root bus resource [mem 0xa0000000-0xbfffffff]
pci_bus 0000:00: root bus resource [bus 00-ff]
pci 0000:00:00.0: ignoring class 0x0b2000 (doesn't match header type 01)
pci 0000:00:00.0: PCI bridge to [bus 01-ff]
pci 0000:01:00.0: PCI bridge to [bus 02-ff]
pci 0000:02:00.0: PCI bridge to [bus 03-ff]
pci 0000:02:01.0: PCI bridge to [bus 04-ff]
pci 0000:02:02.0: PCI bridge to [bus 05-ff]
fsl-pci ffe0a000.pcie: PCI host bridge to bus 0001:06
pci_bus 0001:06: root bus resource [io 0x20000-0x2ffff] (bus address [0x0000-0x
pci_bus 0001:06: root bus resource [mem 0x80000000-0x9fffffff]
pci_bus 0001:06: root bus resource [bus 06-ff]
pci 0001:06:00.0: ignoring class 0x0b2000 (doesn't match header type 01)
pci 0001:06:00.0: Primary bus is hard wired to 0
pci 0001:06:00.0: bridge configuration invalid ([bus 01-05]), reconfiguring
pci 0001:06:00.0: PCI bridge to [bus 07-ff]
pci 0001:07:00.0: bridge configuration invalid ([bus 02-05]), reconfiguring
pci 0001:07:00.0: PCI bridge to [bus 08-ff]
pci 0001:08:00.0: bridge configuration invalid ([bus 03-03]), reconfiguring
pci 0001:08:01.0: bridge configuration invalid ([bus 04-04]), reconfiguring
pci 0001:08:02.0: bridge configuration invalid ([bus 05-05]), reconfiguring
pci 0001:08:00.0: PCI bridge to [bus 09-ff]
pci 0001:08:01.0: PCI bridge to [bus 0a-ff]
pci 0001:08:02.0: PCI bridge to [bus 0b-ff]
pci 0000:00:00.0: BAR 9: can't assign mem pref (size 0x100000)
pci 0000:01:00.0: BAR 9: assigned [mem 0xa0200000-0xa02fffff pref]
pci 0000:02:01.0: BAR 9: assigned [mem 0xa0200000-0xa02fffff pref]
pci 0000:02:00.0: PCI bridge to [bus 03]
pci 0000:04:00.0: BAR 6: assigned [mem 0xa0200000-0xa020ffff pref]
pci 0000:02:01.0: PCI bridge to [bus 04]
pci 0000:02:01.0: bridge window [mem 0xa0000000-0xa01fffff]
pci 0000:02:01.0: bridge window [mem 0xa0200000-0xa02fffff pref]
pci 0000:02:02.0: PCI bridge to [bus 05]
pci 0000:01:00.0: PCI bridge to [bus 02-05]
pci 0000:01:00.0: bridge window [mem 0xa0000000-0xa01fffff]
pci 0000:01:00.0: bridge window [mem 0xa0200000-0xa02fffff pref]
pci 0000:00:00.0: PCI bridge to [bus 01-05]
pci 0000:00:00.0: bridge window [io 0x0000-0xffff]
pci 0000:00:00.0: bridge window [mem 0xa0000000-0xbfffffff]
pci 0000:00:00.0: BAR 9: can't assign mem pref (size 0x100000)
pci 0000:02:00.0: PCI bridge to [bus 03]
pci 0000:02:01.0: PCI bridge to [bus 04]
pci 0000:02:01.0: bridge window [mem 0xa0000000-0xa01fffff]
pci 0000:02:01.0: bridge window [mem 0xa0200000-0xa02fffff 64bit pref]
pci 0000:02:02.0: PCI bridge to [bus 05]
pci 0000:01:00.0: PCI bridge to [bus 02-05]
pci 0000:01:00.0: bridge window [mem 0xa0000000-0xa01fffff]
pci 0000:01:00.0: bridge window [mem 0xa0200000-0xa02fffff 64bit pref]
pci 0000:00:00.0: PCI bridge to [bus 01-05]
pci 0000:00:00.0: bridge window [io 0x0000-0xffff]
pci 0000:00:00.0: bridge window [mem 0xa0000000-0xbfffffff]
pci 0000:02:01.0: PCI bridge to [bus 04]
pci 0000:01:00.0: PCI bridge to [bus 02-05]
pci 0000:00:00.0: BAR 9: can't assign mem pref (size 0x100000)
pci 0000:01:00.0: BAR 9: assigned [mem 0xa0200000-0xa02fffff pref]
pci 0000:02:01.0: BAR 9: assigned [mem 0xa0200000-0xa02fffff pref]
pci 0000:02:00.0: PCI bridge to [bus 03]
pci 0000:04:00.0: BAR 6: assigned [mem 0xa0200000-0xa020ffff pref]
pci 0000:02:01.0: PCI bridge to [bus 04]
pci 0000:02:01.0: bridge window [mem 0xa0000000-0xa01fffff]
pci 0000:02:01.0: bridge window [mem 0xa0200000-0xa02fffff pref]
pci 0000:02:02.0: PCI bridge to [bus 05]
pci 0000:01:00.0: PCI bridge to [bus 02-05]
pci 0000:01:00.0: bridge window [mem 0xa0000000-0xa01fffff]
pci 0000:01:00.0: bridge window [mem 0xa0200000-0xa02fffff pref]
pci 0000:00:00.0: PCI bridge to [bus 01-05]
pci 0000:00:00.0: bridge window [io 0x0000-0xffff]
pci 0000:00:00.0: bridge window [mem 0xa0000000-0xbfffffff]
pci 0000:02:01.0: PCI bridge to [bus 04]
pci 0000:01:00.0: PCI bridge to [bus 02-05]
pci 0000:00:00.0: BAR 9: can't assign mem pref (size 0x100000)
pci 0000:01:00.0: BAR 9: assigned [mem 0xa0200000-0xa02fffff pref]
pci 0000:02:01.0: BAR 9: assigned [mem 0xa0200000-0xa02fffff pref]
pci 0000:02:00.0: PCI bridge to [bus 03]
pci 0000:04:00.0: BAR 6: assigned [mem 0xa0200000-0xa020ffff pref]
pci 0000:02:01.0: PCI bridge to [bus 04]
pci 0000:02:01.0: bridge window [mem 0xa0000000-0xa01fffff]
pci 0000:02:01.0: bridge window [mem 0xa0200000-0xa02fffff pref]
pci 0000:02:02.0: PCI bridge to [bus 05]
pci 0000:01:00.0: PCI bridge to [bus 02-05]
pci 0000:01:00.0: bridge window [mem 0xa0000000-0xa01fffff]
pci 0000:01:00.0: bridge window [mem 0xa0200000-0xa02fffff pref]
pci 0000:00:00.0: PCI bridge to [bus 01-05]
pci 0000:00:00.0: bridge window [io 0x0000-0xffff]
pci 0000:00:00.0: bridge window [mem 0xa0000000-0xbfffffff]
pci 0001:08:00.0: PCI bridge to [bus 09]
pci 0001:08:01.0: PCI bridge to [bus 0a]
pci 0001:08:02.0: PCI bridge to [bus 0b]
pci 0001:07:00.0: PCI bridge to [bus 08-0b]
pci 0001:06:00.0: PCI bridge to [bus 07-0b]
pci 0001:06:00.0: bridge window [io 0x20000-0x2ffff]
pci 0001:06:00.0: bridge window [mem 0x80000000-0x9fffffff]
fsl-l2ctlr ffe20000.l2-cache-controller: Entire L2 as cache, provide valid sram
fsl-l2ctlr: probe of ffe20000.l2-cache-controller failed with error -22
bio: create slab <bio-0> at 0
Freescale Elo series DMA driver
fsl-elo-dma ffe21300.dma: #0 (fsl,eloplus-dma-channel), irq 20
fsl-elo-dma ffe21300.dma: #1 (fsl,eloplus-dma-channel), irq 21
fsl-elo-dma ffe21300.dma: #2 (fsl,eloplus-dma-channel), irq 22
fsl-elo-dma ffe21300.dma: #3 (fsl,eloplus-dma-channel), irq 23
qe_init: Could not find Quicc Engine node
vgaarb: loaded
SCSI subsystem initialized
usbcore: USB support disabled
pps_core: LinuxPPS API ver. 1 registered
pps_core: Software ver. 5.3.6 - Copyright 2005-2007 Rodolfo Giometti <giometti@l
PTP clock support registered
EDAC MC: Ver: 3.0.0
Advanced Linux Sound Architecture Driver Initialized.
Switched to clocksource timebase
NET: Registered protocol family 2
TCP established hash table entries: 8192 (order: 4, 65536 bytes)
TCP bind hash table entries: 8192 (order: 4, 65536 bytes)
TCP: Hash tables configured (established 8192 bind 8192)
TCP: reno registered
UDP hash table entries: 512 (order: 2, 16384 bytes)
UDP-Lite hash table entries: 512 (order: 2, 16384 bytes)
NET: Registered protocol family 1
RPC: Registered named UNIX socket transport module.
RPC: Registered udp transport module.
RPC: Registered tcp transport module.
RPC: Registered tcp NFSv4.1 backchannel transport module.
Trying to unpack rootfs image as initramfs...
rootfs image is not initramfs (no cpio magic); looks like an initrd
Freeing initrd memory: 18240K (eee2f000 - effff000)
Freescale PMC driver
audit: initializing netlink socket (disabled)
type=2000 audit(0.640:1): initialized
bounce pool size: 64 pages
HugeTLB registered 1 MB page size, pre-allocated 0 pages
HugeTLB registered 4 MB page size, pre-allocated 0 pages
HugeTLB registered 16 MB page size, pre-allocated 0 pages
HugeTLB registered 64 MB page size, pre-allocated 0 pages
HugeTLB registered 256 MB page size, pre-allocated 0 pages
HugeTLB registered 1 GB page size, pre-allocated 0 pages
squashfs: version 4.0 (2009/01/31) Phillip Lougher
NFS: Registering the id_resolver key type
Key type id_resolver registered
Key type id_legacy registered
Installing knfsd (copyright (C) 1996 okir@monad.swb.de).
NTFS driver 2.1.30 [Flags: R/O].
jffs2: version 2.2. (NAND) ?? 2001-2006 Red Hat, Inc.
msgmni has been set to 1500
io scheduler noop registered
io scheduler deadline registered
io scheduler cfq registered (default)
Serial: 8250/16550 driver, 2 ports, IRQ sharing enabled
serial8250.0: ttyS0 at MMIO 0xffe04500 (irq = 42, base_baud = 24999999) is a 165
serial8250.0: ttyS1 at MMIO 0xffe04600 (irq = 42, base_baud = 24999999) is a 165
console [ttyS1] enabled, bootconsole disabled
console [ttyS1] enabled, bootconsole disabled
Generic non-volatile memory driver v1.1
brd: module loaded
loop: module loaded
nbd: registered device at major 43
st: Version 20101219, fixed bufsize 32768, s/g segs 256
ef000000.nor: Found 1 x16 devices at 0x0 in 16-bit bank. Manufacturer ID 0x00000
NOR chip too large to fit in mapping. Attempting to cope...
Amd/Fujitsu Extended Query Table at 0x0040
Amd/Fujitsu Extended Query version 1.5.
number of CFI chips: 1
Reducing visibility of 65536KiB chip to 16384KiB
5 ofpart partitions found on MTD device ef000000.nor
Creating 5 MTD partitions on "ef000000.nor":
0x000000000000-0x000000040000 : "NOR (RO) Vitesse-7385 Firmware"
ftl_cs: FTL header not found.
0x000000040000-0x000000080000 : "NOR (RO) DTB Image"
ftl_cs: FTL header not found.
0x000000080000-0x000000400000 : "NOR (RO) Linux Kernel Image"
ftl_cs: FTL header not found.
0x000000400000-0x000000f00000 : "NOR (RW) JFFS2 Root File System"
ftl_cs: FTL header not found.
0x000000f00000-0x000001000000 : "NOR (RO) U-Boot Image"
ftl_cs: FTL header not found.
fsl-lbc ffe05000.localbus: address did not match any chip selects
fsl_espi ffe07000.spi: master is unqueued, this is deprecated
m25p80 spi32766.0: found mr25h256, expected s25sl12801
m25p80 spi32766.0: mr25h256 (32 Kbytes)
5 ofpart partitions found on MTD device spi32766.0
Creating 5 MTD partitions on "spi32766.0":
0x000000000000-0x000000080000 : "u-boot"
mtd: partition "u-boot" extends beyond the end of device "spi32766.0" -- size tr
ftl_cs: FTL header not found.
0x000000080000-0x000000100000 : "dtb"
mtd: partition "dtb" is out of reach -- disabled
ftl_cs: FTL header not found.
0x000000100000-0x000000500000 : "kernel"
mtd: partition "kernel" is out of reach -- disabled
ftl_cs: FTL header not found.
0x000000500000-0x000000900000 : "file system"
mtd: partition "file system" is out of reach -- disabled
ftl_cs: FTL header not found.
0x000000900000-0x000001000000 : "file system jffs2"
mtd: partition "file system jffs2" is out of reach -- disabled
ftl_cs: FTL header not found.
fsl_espi ffe07000.spi: at 0xf10b2000 (irq = 59)
libphy: Fixed MDIO Bus: probed
libphy: Freescale PowerQUICC MII Bus: probed
mdio_bus mdio@ffe24000: cannot get PHY at address 0
libphy: Freescale PowerQUICC MII Bus: probed
libphy: Freescale PowerQUICC MII Bus: probed
fsl-gianfar ethernet.1: enabled errata workarounds, flags: 0x4
fsl-gianfar ethernet.1 eth0: mac: 00:04:9f:02:03:01
fsl-gianfar ethernet.1 eth0: Running with NAPI enabled
fsl-gianfar ethernet.1 eth0: RX BD ring size for Q[0]: 256
fsl-gianfar ethernet.1 eth0: RX BD ring size for Q[1]: 256
fsl-gianfar ethernet.1 eth0: TX BD ring size for Q[0]: 256
fsl-gianfar ethernet.1 eth0: TX BD ring size for Q[1]: 256
fsl-gianfar ethernet.2: enabled errata workarounds, flags: 0x4
fsl-gianfar ethernet.2 eth1: mac: 00:04:9f:02:03:02
fsl-gianfar ethernet.2 eth1: Running with NAPI enabled
fsl-gianfar ethernet.2 eth1: RX BD ring size for Q[0]: 256
fsl-gianfar ethernet.2 eth1: RX BD ring size for Q[1]: 256
fsl-gianfar ethernet.2 eth1: TX BD ring size for Q[0]: 256
fsl-gianfar ethernet.2 eth1: TX BD ring size for Q[1]: 256
fsl-gianfar ethernet.3: enabled errata workarounds, flags: 0x4
fsl-gianfar ethernet.3 eth2: mac: 00:04:9f:02:03:03
fsl-gianfar ethernet.3 eth2: Running with NAPI enabled
fsl-gianfar ethernet.3 eth2: RX BD ring size for Q[0]: 256
fsl-gianfar ethernet.3 eth2: RX BD ring size for Q[1]: 256
fsl-gianfar ethernet.3 eth2: TX BD ring size for Q[0]: 256
fsl-gianfar ethernet.3 eth2: TX BD ring size for Q[1]: 256
ucc_geth_driver: QE UCC Gigabit Ethernet Controller
e1000e: Intel(R) PRO/1000 Network Driver - 2.3.2-k
e1000e: Copyright(c) 1999 - 2013 Intel Corporation.
PPP generic driver version 2.4.2
PPP BSD Compression module registered
PPP Deflate Compression module registered
PPP MPPE Compression module registered
NET: Registered protocol family 24
SLIP: version 0.8.4-NET3.019-NEWTTY (dynamic channels, max=256).
usbserial: usb_serial_init - usb_register failed
usbserial: usb_serial_init - returning with error -19
i2c /dev entries driver
mpc-i2c ffe03000.i2c: timeout 1000000 us
mpc-i2c ffe03100.i2c: timeout 1000000 us
sdhci: Secure Digital Host Controller Interface driver
sdhci: Copyright(c) Pierre Ossman
sdhci-pltfm: SDHCI platform and OF driver helper
/soc@ffe00000/sdhc@2e000: voltage-ranges unspecified
mmc0: SDHCI controller on ffe2e000.sdhc [ffe2e000.sdhc] using DMA
talitos ffe30000.crypto: hwrng
talitos ffe30000.crypto: max_xor_srcs 6
talitos ffe30000.crypto: fsl,sec3.3 algorithms registered in /proc/crypto
snd-soc-p1022ds: missing/invalid global utils node
ipip: IPv4 over IPv4 tunneling driver
TCP: cubic registered
Initializing XFRM netlink socket
NET: Registered protocol family 10
sit: IPv6 over IPv4 tunneling driver
NET: Registered protocol family 17
NET: Registered protocol family 15
Bridge firewalling registered
8021q: 802.1Q VLAN Support v1.8
Key type dns_resolver registered
drivers/rtc/hctosys.c: unable to open rtc device (rtc0)
snd-soc-p1022rdk: missing/invalid global utils node
ALSA device list:
No soundcards found.
RAMDISK: gzip image found at block 0
kjournald starting. Commit interval 5 seconds
EXT3-fs (ram0): using internal journal
EXT3-fs (ram0): mounted filesystem with writeback data mode
VFS: Mounted root (ext3 filesystem) on device 1:0.
devtmpfs: mounted
Freeing unused kernel memory: 280K (c080b000 - c0851000)
init: Console is alive
init: - preinit -
mount: mounting /dev/mtdblock10 on /userdata failed: No such file or directory
mount: mounting /dev/mtdblock11 on /imagebak failed: No such file or directory
mount: mounting /userdata/etc on /etc failed: No such file or directory
sh: can't open '/userdata/app/meshinit.sh'
IPv6: ADDRCONF(NETDEV_UP): eth0: link is not ready
Press the [f] key and hit [enter] to enter failsafe mode
Press the [1], [2], [3] or [4] key and hit [enter] to select the debug level
libphy: fixed-0:01 - Link is Up - 1000/Full
IPv6: ADDRCONF(NETDEV_CHANGE): eth0: link becomes ready

mount_root: mounting /dev/root
procd: - early -
Machine check in kernel mode.
Caused by (from MCSR=10000000): Data Cache Parity Error
Oops: Machine check, sig: 7 [#1]
SMP NR_CPUS=8 P1020 WLAN
Modules linked in:
CPU: 1 PID: 1 Comm: procd Not tainted 3.12.37-rt51-QorIQ-SDK-V1.8+gf488de6 #1
task: ee050000 ti: ee04c000 task.ti: ee04c000
NIP: 0ffda210 LR: 0ffda1f0 CTR: 0ff46afc
REGS: ee04df10 TRAP: 0204 Not tainted (3.12.37-rt51-QorIQ-SDK-V1.8+gf488de6)
MSR: 0202d000 <VEC,CE,EE,PR,ME> CR: 42000f08 XER: 20000000

GPR00: 0001d3d8 bfb4d160 b7e7d4c0 10024890 00000008 00000003 bfb4d1b4 00000034
GPR08: 00000080 00000000 00000000 bfb4d170 00000000 10024250 00000000 00000000
GPR16: 1001c230 00000001 0ffefc78 0ffefc14 1001c230 00000000 00000001 0ffefc68
GPR24: 000003e8 0ff571e0 00000003 bfb4d1a8 00000028 00000001 0fff75c8 10024888
NIP [0ffda210] 0xffda210
LR [0ffda1f0] 0xffda1f0
Call Trace:
---[ end trace bb195254ad772429 ]---

Kernel panic - not syncing: Attempted to kill init! exitcode=0x00000007

Rebooting in 180 seconds..?

Regards,

Kevin

Labels (1)
0 Kudos
Reply
4 Replies

2,658 Views
yipingwang
NXP TechSupport
NXP TechSupport

Hello Kevin,

Please build Linux Kernel with configuration file arch/powerpc/configs/mpc85xx_smp_defconfig in Linux Kernel source code, then check whether this problem remains, please try the attached uImage.

In your Kernel log, there is data cache parity error, it means data cache contents were checked for parity and resulting parity value is not equal to one stored in cache contents.

If this problem remains, probably this issue is caused by hardware issue, please refer to the following.

1. Please check how many (identical) boards you have and how many of them show such erratic behavior. If (for example) only one board fails out of (for example) 10, than this may mean a hardware failure of particular board.

2. Please check clocking configuration. Data cache may fail if the processor is running on speed higher than specified.

3. Please check power supply quality. The behavior may be a result of unstable operation due to power supply quality.

Thanks,

Yiping

0 Kudos
Reply

2,658 Views
kevincheng
Contributor IV

Hi Yiping,

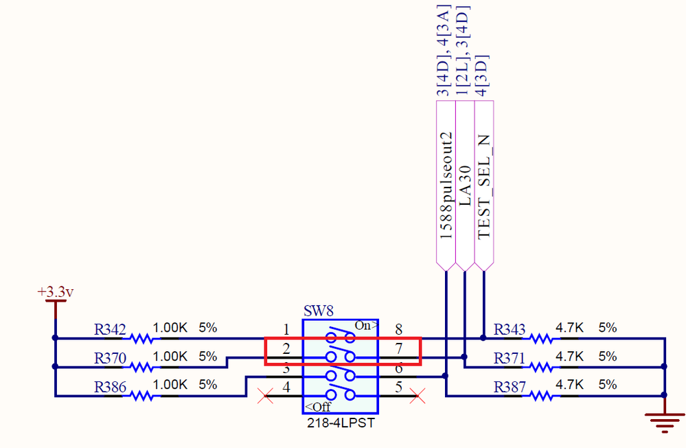
Thanks your feedback. We try to disable LA30 pin, and downgrade CPU clock to 533MHz. System can boot up from SMP mode. By this test, does it can mention the clock issue on hardware and anything we can modify? Below is boot up log and disable LA30 image.   Thanks!!

-----------------------------------------------------------------------------------------------------------------------

pastedImage_2.png

-----------------------------------------------------------------------------------------------------------------------

U-Boot 2014.07QorIQ-SDK-V1.7+g659b6a2 (Jun 12 2018 - 09:34:50)

CPU0: P1020E, Version: 1.1, (0x80ec0011)
Core: e500, Version: 5.1, (0x80212051)
Clock Configuration:
CPU0:533.333 MHz, CPU1:533.333 MHz,
CCB:266.667 MHz,
DDR:133.333 MHz (266.667 MT/s data rate), LBC:16.667 MHz
L1: D-cache 32 KiB enabled
I-cache 32 KiB enabled
Board: P1020WLAN CPLD: V5.0 PCBA: V4.0
rom_loc: nor upper bank
SD/MMC : 4-bit Mode
eSPI : Enabled
I2C: ready
SPI: ready
DRAM: Configuring DDR for 266.667 MT/s data rate
1 GiB (DDR3, 16-bit, CL=4.5, ECC off)
Flash: 64 MiB
L2: 256 KiB enabled
NAND: 256 MiB

Regards,

Kevin

0 Kudos
Reply

2,658 Views
yipingwang
NXP TechSupport
NXP TechSupport

Hello Kevin,

Please check power supply quality.

Would you please create a new case from https://support.nxp.com/s/  to review your hardware design?

Thanks,

Yiping

0 Kudos
Reply

2,658 Views
kevincheng
Contributor IV

Hi Yiping,

We already create a new project, case id is #00259149.  Please help to take care, Thanks!!

Regards,

Kevin

0 Kudos
Reply