TJA1043 TXD Pin

cancel
Showing results for 
Show  only  | Search instead for 
Did you mean: 

TJA1043 TXD Pin

962 Views
robertl
Contributor I

I am looking into an issue where CAN drops off on power up. It looks like the microcontroller CAN mailbox fills up and it no longer transmits. I don’t think its necessarily a TJA1043 issue but I wanted to understand the inner workings of all the parts involved to resolve the issue.

 

Below I have the microcontroller connected to the TJA1043 transceiver and having a 49.9k resistor to ground on the TXD line CHASSIS1_CAN_TXD.

 

Chassis1_CAN_TXD.PNG

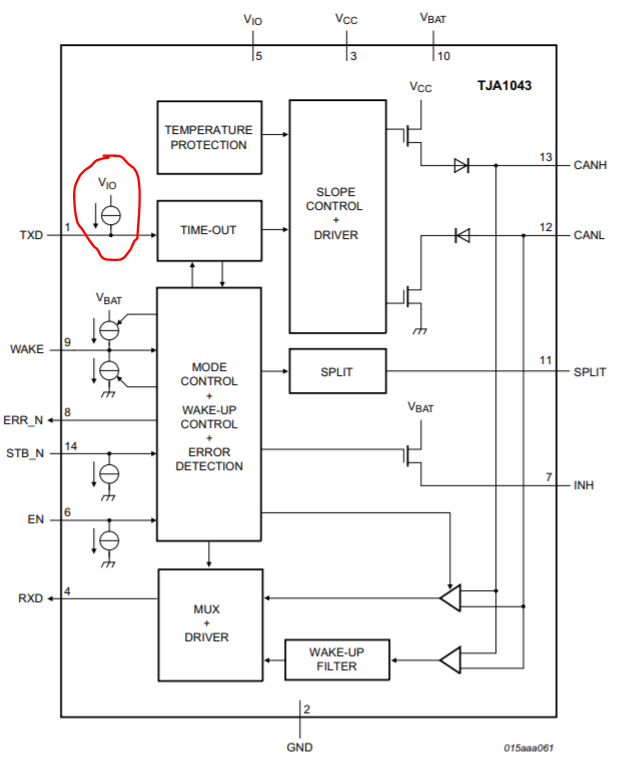
In the datasheet the TXD line has a current source pull up to VIO (see below screenshot of datasheet). Can you let me know how much current the pull up to VIO is? Or the resistance? Are you aware of any issues of having a external pull down resistor on the TXD line preventing microcontrollers from transmitting on the CAN bus?

 TJA1043_TXD_Datasheet.PNG

0 Kudos
Reply
1 Reply

892 Views
guoweisun
NXP TechSupport
NXP TechSupport

Hi

Please refer to datasheet page14/15 for TX/RX EC table for more parameters we don't provide.

Also please refer to AH1014 page75 for TX/RX configuration application circuit!

Hope this could help you!

0 Kudos
Reply