SA602, SA605 LO base pin voltage

cancel
Showing results for 
Show  only  | Search instead for 
Did you mean: 

SA602, SA605 LO base pin voltage

1,928 Views
mattfindlow
Contributor II

Hi, for SA602 and SA605, what DC bias voltage can I expect at the base of the LO when Vcc is 5V?   I have mounted both the 605 and 602 on soic break out boards.  I have no other components in the circuit, just 5V to Vcc and GND connected.  I measure 4.97V at the base, virtually Vcc.  Doesn't seem like an appropriate bias voltage to me. Correct me if I'm wrong.  What voltage should I expect to see?  The SA636 data sheet has a chart of expected voltages for all its pins and its LO base is 2.3V when Vcc is 3V.

Labels (1)
  • RF

0 Kudos
Reply
2 Replies

1,565 Views
LPP
NXP Employee
NXP Employee

Your observation is valid.

Please, refer to SA602A equivalent circuit Figure 3. The simulated waveforms are provided.

Colpitts.jpg

SA363 has different circuit with current sources and thus the voltages are shifted.

Have a great day,
Pavel
NXP TIC

-----------------------------------------------------------------------------------------------------------------------
Note: If this post answers your question, please click the Correct Answer button. Thank you!
-----------------------------------------------------------------------------------------------------------------------

0 Kudos
Reply

1,565 Views
mattfindlow
Contributor II

Hi, thanks for the reply. Are you an NXP engineer?

I tried to make a Butler oscillator using the SA605 and131.25 Mhz crystal using the "dead bug (RF breadboard)"  technique, but with no success. I don' t have a frequency analyser so I put a 1K resistor from RFin to ground so that the mixer becomes an amplifier ( ref: AN1994), and a length of hook up wire from MixerOut to act as an antenna, hoping to pick up the signal with a radio receiver that I have.  But to no avail.

The dead-bug approach is untenable because I can't easily change the values of the components, so now I am drawing up a pcb layout for the SA636 and want to provide patterns/places for all the components that I am likely to need.  I was hoping you might have some schematic advice beyond what the application notes have.  Do I need any external biasing (other than the recommended 22K resistor from emitter to GND)?  

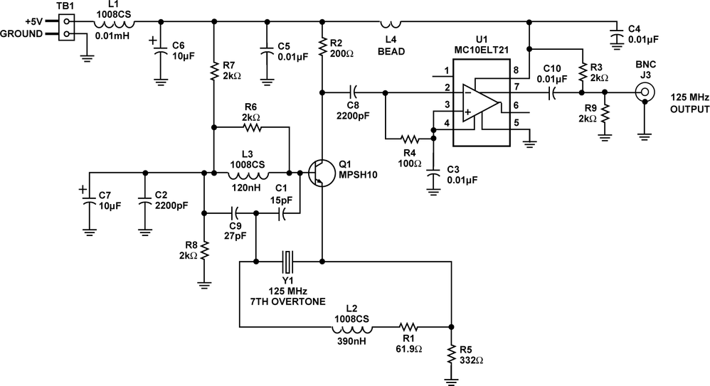
Regarding the schematic below that I pinched from (ref: http://www.analog.com/media/en/technical-documentation/application-notes/AN-419.pdf ), do you think I will need R1 (in series with the inductor across the crystal)?  Is C2 2200pF capacitor just a bypass to ground? Will I need two bypass capacitors, or will one 10nf do the job?  R1 and C2 are not present in the 100Mhz schematic from Robert Matthy' s Crystal Oscillator Circuits 2nd ed: see the bottom picture.  Also the bottom schematic uses diodes across the inductor to limit the amplitude to prevent over driving the crystal.  Will this be necessary?

Oh, one last question; sorry to be a pest.  Regarding insertion loss between the amplifiers for stability and linear RSSI, AN1994 recommends putting an L-pad of resistors at the input of the interstage filter.  It would be more convenient in my layout if the L-pad was put at the output of the interstage filter, shouldn't make a difference should it?  Last picture is of my layout, I have circled where the Lpad is. Also, are the unshielded inductors used in the networks either side of the first stage crystal filter going to cause problems in the location they are?  Any comments would be appreciated.

Thanks in advance for your input.

125MHz-Butler-oscillator.png 100Mhz-Butler-oscillator.png

SA636 layout.jpg

my-schemaic.png

0 Kudos
Reply