FRDM-KL25Z source clock for UART0 in polling mode

取消
显示结果 
显示  仅  | 搜索替代 
您的意思是: 
已解决

FRDM-KL25Z source clock for UART0 in polling mode

跳至解决方案
1,674 次查看
mato_cica1
Contributor II

Hi NXP Community,

Please, what source clock should I use for UART0 in polling mode on FRDM-KL25Z?
I suppose that should be MCGFLLCLK clock or MCGPLLCLK/2. If so, which on of them?

Thanks in advance,

标签 (1)
标记 (2)
1 解答
1,573 次查看
jingpan
NXP TechSupport
NXP TechSupport

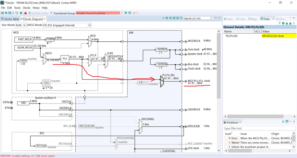
Hi Mato,

It is MCGFLLCLK. UART0 clock source could be the MCG PLL/FLL clock. You can see in to picture that there is no /2 divider in the path.

pastedImage_1.png

Regards,

Jing

在原帖中查看解决方案

2 回复数
1,574 次查看
jingpan
NXP TechSupport
NXP TechSupport

Hi Mato,

It is MCGFLLCLK. UART0 clock source could be the MCG PLL/FLL clock. You can see in to picture that there is no /2 divider in the path.

pastedImage_1.png

Regards,

Jing

1,573 次查看
mato_cica1
Contributor II

Thanks a lot, Jing.

0 项奖励
回复