CAN IC(TJA1153ATK) INH脚在无使能的情况下电压不不会变低电平的问题咨询

cancel
Showing results for 
Show  only  | Search instead for 
Did you mean: 

CAN IC(TJA1153ATK) INH脚在无使能的情况下电压不不会变低电平的问题咨询

1,299 Views
pengluo
Contributor III

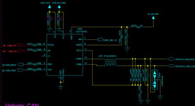
我们在做开关机掉电试验中偶发出现不开机(大概开关500次出现一次),经初步分析为MCU没有掉电复位,

           其原因为CAN IC(TJA1153ATK) INH脚在MCU控制的CAN_STB与CAN_EN无输出供电,但其输不出变低,导致经过逻辑与门使MCU3.3V 控制失效,请帮忙看下有哪些原因使CAN IC(TJA1153ATK) INH脚无变化,谢谢。

           另已测量CAN VBAT(28V)/VCC(5V)/VIO(3.3V)均正常。CANH/L未外接设备,悬空状态。

           

pengluo_0-1725863943490.jpeg

 

Tags (1)
0 Kudos
Reply
0 Replies