Assistance in Improving ICODE SLIX Tag Detection Range from 1 cm to 30 cm with PN5180

cancel
Showing results for 
Show  only  | Search instead for 
Did you mean: 

Assistance in Improving ICODE SLIX Tag Detection Range from 1 cm to 30 cm with PN5180

717 Views
inhlanzii
Contributor I

Issue - The current detection range of the I CODE SLIX tag using a PN5180-based antenna setup is limited to approximately 1 cm. This reduced range may be attributed to the antenna tuning
circuit. I have uploaded the PN5180 schematic, the antenna tuning circuit, and a link to the
antenna used for your review.

pn5180-range.png

PN5180 SCHEMATIC

pn5180-sch.png

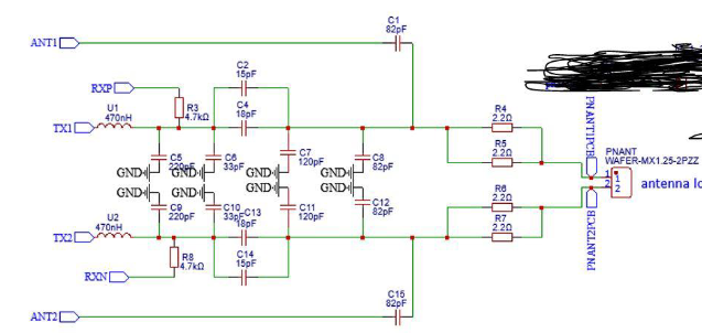
CURRENT CONFIGURATION FOR MATCHING ANTENNA TUNING CIRCUIT SCHEMATIC

pn5180-matchcir.png

RFID TAG:
RapidRadio RRHFT10 13.56 MHz ISO15693 ISO18000-3 ICODE SLIX HF RFID Wet Inlay
Label Tag - 38 X 28 mm
external ANTENNA:
Linear 13.56MHz 2W Antennas ROHS

pn5180-ant-1.png

Got the suggestion from NXP for matching antenna tuning circuit from the this website
https://community.nxp.com/t5/NFC/bd-p/nfc
Can I follow this configuration?

pn5180matcghsugg.pngScreenshot 2025-04-08 at 15-20-35 PN5180-updated - PN5180-updated-1.pdf.png

0 Kudos
Reply
2 Replies

689 Views
vincentthivent
Contributor III

Hi,

Your antenna is tuned for 50Ohm, so you need to modify your circuit to have a resistive output on the PN5180.

VIncent

0 Kudos
Reply

598 Views
inhlanzii
Contributor I

Yes , antenna is tuned to 50 ohms . Can you provide some suggestion in modifying the circuit ?

0 Kudos
Reply