There is some question about the'Quick start Guide of Dual 3-Phase PMSM Motor Control Development Kit with Qorivva MPC5643L MCU'

cancel
Showing results for 
Show  only  | Search instead for 
Did you mean: 

There is some question about the'Quick start Guide of Dual 3-Phase PMSM Motor Control Development Kit with Qorivva MPC5643L MCU'

Jump to solution
3,164 Views
edenli
Contributor V

Hi guys,

 first:

I read the quick Start Guide,the web http://www.nxp.com/assets/documents/data/en/quick-start-guide/MTRCKTDPS5643LQSG.pdf  ,and the' Software tools installation ' in the page 6 ,i did as step one by one  in discription,but when in the step 3 ,i can not find  CP210x COM port driver in Device  Manager.

the second:

When i open the FreeMaster and Click on the Stop button,and popup the Error Windous.What is wrong with it?

pastedImage_2.png

1 Solution
2,866 Views
Daniel_Popa
NXP Employee
NXP Employee

Hi edenli,

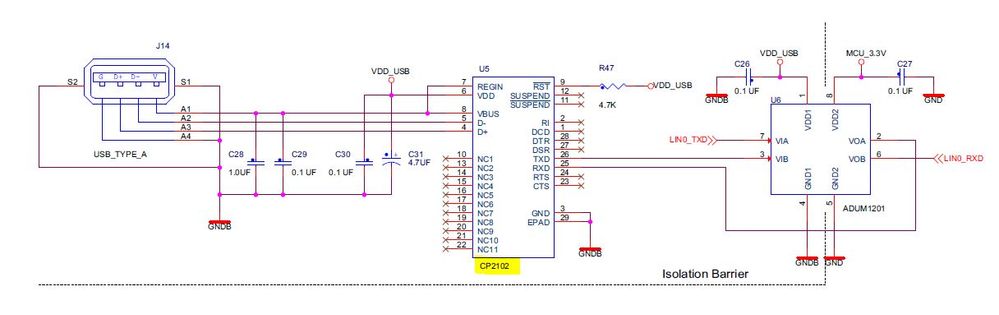
The controller board has a chip that translate the USB2UART. This chip is called CP2102.

Capture.JPG

This is a chip from Silicon Labs: USBXpress USB Connectivity Bridges | Silicon Labs 

In order to use it you will need to install the driver for it before being able to select it from Freemaster. This will emulate a virtual COM port in Windows that you will need to select in Freemaster.

Hope this helps!

Daniel

View solution in original post

8 Replies
2,867 Views
Daniel_Popa
NXP Employee
NXP Employee

Hi edenli,

The controller board has a chip that translate the USB2UART. This chip is called CP2102.

Capture.JPG

This is a chip from Silicon Labs: USBXpress USB Connectivity Bridges | Silicon Labs 

In order to use it you will need to install the driver for it before being able to select it from Freemaster. This will emulate a virtual COM port in Windows that you will need to select in Freemaster.

Hope this helps!

Daniel

2,866 Views
edenli
Contributor V

Hi Dainel,

I Now Freemaster has no problem!

But using the simulink down load the program has error! i don't know how to do!

pastedImage_1.pngpastedImage_2.pngpastedImage_3.png

0 Kudos
Reply
2,866 Views
Daniel_Popa
NXP Employee
NXP Employee

Hi Eden Li, 

I think you are very close to have it working. As i suggested before - i would short the J18 to have ASB2 = 0 (no auto baud verification)

Then i would try to flash the program by changing the UART baud-rates - starting with the lower ones up to 115200kbps

Hope this will help!

Daniel

0 Kudos
Reply
2,866 Views
edenli
Contributor V

Hi Daniel,

My friend! My board J18 to ABS0;J19 to ABS2;J17 to FAB.

As Picture shown:

pastedImage_1.png

I short the J18 to have ASB0 = 0,testing that my program is not down load in board!

I short the J19 to have ASB2 = 0,testing that my program is not down load in board!

Daniel,Hey ,depressing!

0 Kudos
Reply
2,866 Views
Daniel_Popa
NXP Employee
NXP Employee

Hi edenli‌,

I'm with you. I know is frustrating. I have contacted the boot loader team to confirm the proper settings for this platform. 

We keep in touch and as soon as i have their feedback i will let you know.

Thank you for your understanding.

Daniel

0 Kudos
Reply
2,866 Views
edenli
Contributor V

Hi My friend Daniel,

I appreciate your enthusiasm to your help!

0 Kudos
Reply
2,866 Views
edenli
Contributor V

Hi Daniel,

Thanks for your reply!Now i get it!

Best Regurds!

Eden  Li

0 Kudos
Reply
2,866 Views
edenli
Contributor V

Hi Dainel ,

Now,there is a good news,We can down load the program in to the board using the IDE ,but the if i use the Simulink is not down load the program!

the error shown as before!

0 Kudos
Reply