Switching between HSRUN and RUN mode in s32k146 in Matlab MBD

cancel
Showing results for 
Show  only  | Search instead for 
Did you mean: 

Switching between HSRUN and RUN mode in s32k146 in Matlab MBD

1,795 Views
Sriram
Contributor IV

Hello,

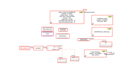
I am using NXP s32k1xx MBD toolbox 4.3.0 . The issue im facing is that when trying to switch between HSRUN and RUN mode , it gets stuck to the initial mode and doesnt change after that. Im using the PMC config block to change different modes. When i initialize the mcu with 112MHz it stays in HSRUN and when i do it in 80MHz it stays in RUN mode.

I have attached a model to show the issue 

Thanks

MBDT 

Sriram_0-1734067304578.png

 

0 Kudos
Reply
2 Replies

1,756 Views
mariuslucianand
NXP Employee
NXP Employee

Hello @Sriram,

From the model you have shared, I understand that you are configuring the board to start in HSRUN, and you are switching between the power modes by changing the sleep_status_fsm using the FreeMASTER. However, I cannot see any way of checking that the MCU is running in the desired power mode. 

In the past, when we have developed the example on switching the power modes, we were measuring the MCU current consumption via the J15 jumper (of course, needs to be soldered, the R117 unsoldered and there an Ammeter be placed.

My suggestion is to set the MCU to boot in the Normal RUN mode, at 80MHz, and switch between the HSRUN and RUN at runtime.

Regards,

Marius

0 Kudos
Reply

1,747 Views
Sriram
Contributor IV

Thanks for the reply Marius,

Im using the s32k146 in a customized design. Since i cant access the EEPROM during 112MHz operation, The objective is to flash some data into the EEPROM during RUN mode and switch back to HSRUN to continue the operation. 

Im trying to switch between modes by changing the sleep_status_fsm value in Freemaster and then try to flash some data to EEPROM and check it in freemaster. But when i start the model in 112MHz the Flash read doesnt display any value whereas when i start the model in 80Mhz , im able to access it 

0 Kudos
Reply