Recently,i come across a question, that is,the parameter of Lq and Ld dynamically change ,so,i wanna realize the LD and LQ dynamically change when the program running.But i can not solve the question when use the Block of GMCLIB_DecouplingPMSM.
I created the GMCLIB_DecouplingPMSM_Custom block with those two parameters from GMCLIB_DecouplingPMSM changed to input ports.
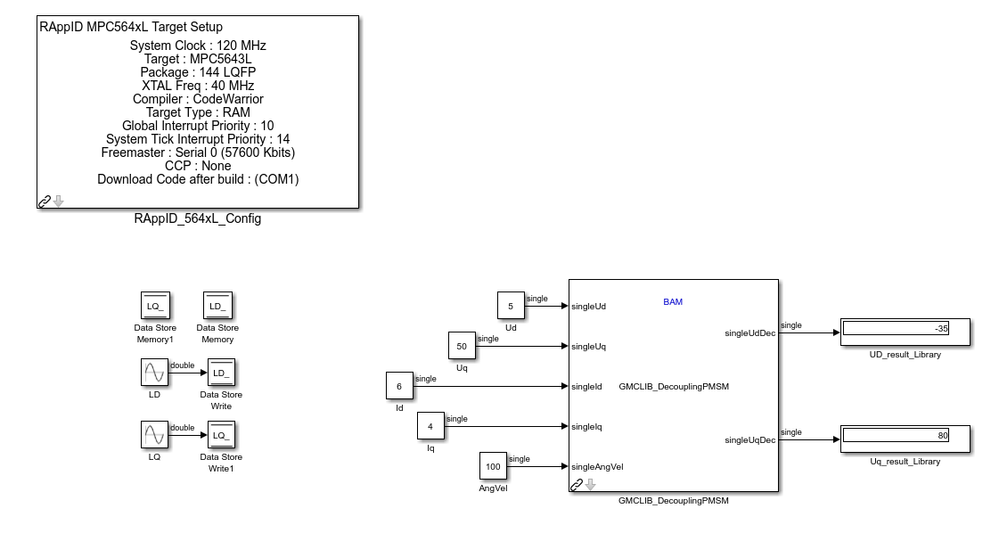
Please download the MCLIB for MPC564xL.zip, unzip it over C:\MCToolbox\rappid564xl\MCLIB for MPC564xL or replace this folder with the one from the archive.
I'm afraid you can't do what you want with this NXP library block. Similar with some of the Simulink blocks if the block was not designed from the beginning to allow such changes then it simply can't be modified to accept such inputs.
In this case - the only way to tackle the problem is to implement a similar functionality with standard Simulink blocks that allows on-the-fly parameters changes.
By the way, may i ask why do you need such functionality - what is your project about to ?
I created the GMCLIB_DecouplingPMSM_Custom block with those two parameters from GMCLIB_DecouplingPMSM changed to input ports.
Please download the MCLIB for MPC564xL.zip, unzip it over C:\MCToolbox\rappid564xl\MCLIB for MPC564xL or replace this folder with the one from the archive.
Why i wanna to dynamically change the Ld and Lq? The reason is that i find the Lq and Ld changing as the Id and iq changing,and it affect the decoupling.
Daniel,if so,how to solve it abut the question ?
0
项奖励
回复
'
var data = div.getElementsByClassName("video-js");
var script = document.createElement('script');
script.src = "https://players.brightcove.net/" + data_account + "/" + data_palyer + "_default/index.min.js";
for(var i=0;i< data.length;i++){
videodata.push(data[i]);
}
}
}
for(var i=0;i< videodata.length;i++){
document.getElementsByClassName('lia-vid-container')[i].innerHTML = videodata[i].outerHTML;
document.body.appendChild(script);
}
}
catch(e){
}
/* Re compile html */
$compile(rootElement.querySelectorAll('div.lia-message-body-content')[0])($scope);
}
if (code_l.toLowerCase() != newBody.getAttribute("slang").toLowerCase()) {
/* Adding Translation flag */
var tr_obj = $filter('filter')($scope.sourceLangList, function (obj_l) {
return obj_l.code.toLowerCase() === newBody.getAttribute("slang").toLowerCase()
});
if (tr_obj.length > 0) {
tr_text = "内容由 lilicon-trans-text 使用 AI 辅助工具翻译".replace(/lilicon-trans-text/g, tr_obj[0].title);
tr_text +='查看原文';
try {
if ($scope.wootMessages[$rootScope.profLang] != undefined) {
tr_text = $scope.wootMessages[$rootScope.profLang].replace(/lilicon-trans-text/g, tr_obj[0].title);
tr_text +='查看原文';
}
} catch (e) {
}
} else {
//tr_text = "This message was translated for your convenience!";
tr_text = "lilicon-trans.your.convenience";
}
try {
if (!document.getElementById("tr-msz-" + value)) {
var tr_para = document.createElement("P");
tr_para.setAttribute("id", "tr-msz-" + value);
tr_para.setAttribute("class", "tr-msz");
tr_para.style.textAlign = 'justify';
var tr_fTag = document.createElement("IMG");
tr_fTag.setAttribute("class", "tFlag");
tr_fTag.setAttribute("alt", "翻译图标");
// tr_fTag.setAttribute("title", "翻译图标免责声明");
tr_fTag.setAttribute("src", "/html/assets/translate-icon.svg");
tr_para.appendChild(tr_fTag);
var container = document.createElement('span');
container.innerHTML = tr_text;
//var tr_textNode = document.createTextNode(container);
tr_para.appendChild(container);
/* Woot message only for multi source */
if(rootElement.querySelector(".lia-message-body-content").previousElementSibling != null && rootElement.querySelector(".lia-message-body-content").previousElementSibling.getAttributeNames().includes("data-generation-timestamp")){
rootElement.querySelector(".lia-message-body-content").previousElementSibling.remove()
}
if(rootElement.querySelector(".lia-quilt-forum-message")){
rootElement.querySelector(".lia-quilt-forum-message .lia-message-body").insertBefore(tr_para,rootElement.querySelector(".lia-message-body-content"));
} else if(rootElement.querySelector(".lia-message-view-blog-topic-message")) {
rootElement.querySelector(".lia-message-view-blog-topic-message .lia-message-body").insertBefore(tr_para,rootElement.querySelector(".lia-message-body-content"));
} else if(rootElement.querySelector(".lia-quilt-blog-reply-message")){
rootElement.querySelector(".lia-quilt-blog-reply-message .lia-message-body").insertBefore(tr_para,rootElement.querySelector(".lia-message-body-content"));
} else if(rootElement.querySelector(".lia-quilt-tkb-message")){
rootElement.querySelectorAll(".lia-quilt-tkb-message .lia-message-body")[0].insertBefore(tr_para,rootElement.querySelector(".lia-message-body-content"));
} else if(rootElement.querySelector(".lia-quilt-tkb-reply-message")){
rootElement.querySelectorAll(".lia-quilt-tkb-reply-message .lia-message-body")[0].insertBefore(tr_para,rootElement.querySelector(".lia-message-body-content"));
} else if(rootElement.querySelector(".lia-quilt-idea-message")){
rootElement.querySelector(".lia-quilt-idea-message .lia-message-body").insertBefore(tr_para,rootElement.querySelector(".lia-message-body-content"));
} else if(rootElement.querySelector(".lia-quilt-idea-reply-message")){
rootElement.querySelector(".lia-quilt-idea-reply-message .lia-message-body").insertBefore(tr_para,rootElement.querySelector(".lia-message-body-content"));
} else if(rootElement.querySelector('.lia-quilt-occasion-message')){
rootElement.querySelector('.lia-quilt-occasion-message .lia-message-body').insertBefore(tr_para,rootElement.querySelector(".lia-message-body-content"));
}
else {
if (rootElement.querySelectorAll('div.lia-quilt-row-footer').length > 0) {
rootElement.querySelectorAll('div.lia-quilt-row-footer')[0].appendChild(tr_para);
} else {
rootElement.querySelectorAll('div.lia-quilt-column-message-footer')[0].appendChild(tr_para);
}
}
}
} catch (e) {
}
}
} else {
/* Do not display button for same language */
// syncList.remove(value);
var index = $scope.syncList.indexOf(value);
if (index > -1) {
$scope.syncList.splice(index, 1);
}
}
}
}
}
}
/*if(mszList_l.length <= 0){
setTimeout(()=>{
var mszListl = [];
angular.forEach(document.querySelectorAll("[class*='lia-js-data-messageUid']"), function(element) {
var mszId = element.getAttribute("data-lia-message-uid");
if (mszId != null) {
mszListl.push(mszId);
}
});
var mszListid = mszListl;
console.log("mszListl:",mszListl);
},2000)
}else{
var mszListid = mszList_l;
}*/
console.log("mszList_l:",mszList_l.length);
angular.forEach(mszList_l, function (value) {
if (document.querySelectorAll('div.lia-js-data-messageUid-' + value).length > 0) {
var rootElements = document.querySelectorAll('div.lia-js-data-messageUid-' + value);
}else if(document.querySelectorAll('.lia-occasion-message-view .lia-component-occasion-message-view').length >0){
var rootElements = document.querySelectorAll('.lia-occasion-message-view .lia-component-occasion-message-view')[0].querySelectorAll('.lia-occasion-description')[0];
}else {
var rootElements = document.querySelectorAll('div.message-uid-' + value);
}
angular.forEach(rootElements, function (rootElement) {
if (value == '674284' && "ForumTopicPage" == "TkbArticlePage") {
rootElement = document.querySelector('.lia-thread-topic');
}
/* V1.1 Remove from UI */
if (document.getElementById("tr-msz-" + value)) {
document.getElementById("tr-msz-" + value).remove();
}
if (document.getElementById("tr-sync-" + value)) {
document.getElementById("tr-sync-" + value).remove();
}
/* XPath expression for subject and Body */
var lingoRBExp = "//lingo-body[@id = "+"'lingo-body-"+value+"'"+"]";
lingoRSExp = "//lingo-sub[@id = "+"'lingo-sub-"+value+"'"+"]";
/* Get translated subject of the message */
lingoRSXML = doc.evaluate(lingoRSExp, doc, null, XPathResult.UNORDERED_NODE_SNAPSHOT_TYPE, null);
for(var i=0;i 0){
angular.forEach(document.querySelectorAll(".PageTitle"), function(subEle) {
subEle.textContent = sub_L;
});
}
}
}
// Label translation
try{
var labelEle = document.querySelector("#labelsForMessage");
if(!labelEle){
labelEle = document.querySelector(".LabelsList");
}
if(labelEle) {
var listContains = labelEle.querySelector('.label');
if (listContains) {
/* Commenting this code as bussiness want to point search with source language label */
// var tagHLink = labelEle.querySelectorAll(".label")[0].querySelector(".label-link").href.split("label-name")[0];
var lingoLabelExp = "//lingo-label/text()";
trLabels = [];
trLabelsHtml = "";
/* Get translated labels of the message */
lingoLXML = doc.evaluate(lingoLabelExp, doc, null, XPathResult.UNORDERED_NODE_SNAPSHOT_TYPE, null);
var labelsLength = document.querySelector(".LabelsList").querySelectorAll(".label").length;
var labelSnapshotLength = lingoLXML.snapshotLength;
if (labelsLength == labelSnapshotLength){
for (var k = 0; k < lingoLXML.snapshotLength; k++) {
//trLabels.push(lingoLXML.snapshotItem(i).textContent);
if (k != 0) {
//trLabelsHtml = trLabelsHtml + '