Hi,
I've done debugging on your assembly code and I can see issue with mode transition at first:
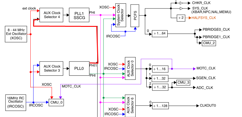
see following pictures:
1. you have your PLL's off

2. You are connecting PLL0 PHI1 to AUX4 input for PLL1 generation:

3. But you have no PLL0 signal in this time.
4. The DRUN is your target mode and you are enabling both PLL's. PLL0 as source of PLL1 while you have no PLL0.

Your mode transition will fail and your system clock will stay IRC 16MHz. (I guess this is what you measure on output pin).
Solution:
----------
1. Configure PLL0 , do mode transition. (PLL1 disabled in ME_MC_DRUN)
2. Enable PLL1 in DRUN mode and do mode transition again
This is also described in Reference manual.
You can also use our PLL calculator :Excel MPC5744P Clock Configurator
which generates code depending on Clock configuration.
Peter