Power connections for MCXN547VNLT1A

キャンセル
次の結果を表示 
表示  限定  | 次の代わりに検索 
もしかして: 

Power connections for MCXN547VNLT1A

1,192件の閲覧回数
KumarG
Contributor II

Hi,

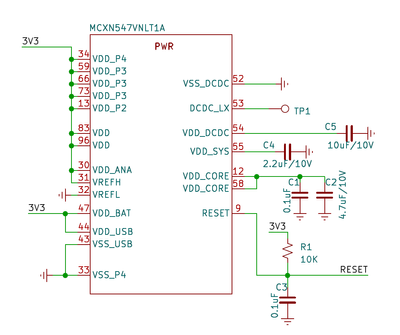
I am working on a project using MCXN547VNLT1A (LQFP Package)

I could not find any reference for power connections, for using LDO (with   LQFP Package)

All evaluation boards are using BGA package which has different pinout configuration for power section.

Based on datasheet I have designed below connections.

Request to evaluate if it ok.

KumarG_0-1739859566227.png

Thanks & Regards

Kumar

ラベル(2)
タグ(1)
0 件の賞賛
返信
4 返答(返信)

939件の閲覧回数
KumarG
Contributor II

I have designed the board with the proposed power section and it did not work.

following were the observations

 1) No core voltage was detected.

2) RESET pin was always at LOW (0V)

3) Debug/SWD port was not working. 

I have modified circuit (as shown below) to use DC-DC mode (instead of LDO/Low cost mode)

now everything is working fine.

KumarG_0-1743156670899.png

Regards

Kumar

0 件の賞賛
返信

1,178件の閲覧回数
ZhangJennie
NXP TechSupport
NXP TechSupport

Hi KumarG,

I suggest you checking MCXNx4x HW Design guide.

https://docs.nxp.com/bundle/UG10092/page/topics/power_configurations.html

Check Chapter of "Power configurations"

If using the core LDO, VDD_LDO_CORE must be powered. In packages with independent VDD_DCDC pin (BGA package), the pins VDD_DCDC and DCDC_LX should be grounded through a 10 KΩ resistor.

ZhangJennie_0-1739872902453.png

 

Hope this helps,

Jun Zhang

 

 

0 件の賞賛
返信

1,167件の閲覧回数
KumarG
Contributor II

Hi Jun Zhang,

as per document

• For packages where VDD_DCDC and VDD_LDO_SYS share a package pin (HLQFP100), to disable DCDC,
DCDC_LX must be floating, and your software must disable DCDC.

Is there any block diagram for LQFP package configuration, Image you have shared is for BGA.

Regards

Kumar

タグ(1)
0 件の賞賛
返信

1,153件の閲覧回数
ZhangJennie
NXP TechSupport
NXP TechSupport

Hello KumarG,

Unfortunately, we don't have diagram for HLQFP100

Thanks,

Jun Zhang

0 件の賞賛
返信