I use MKV30F64VLF10. External 8MHz OSC input. How can I set FRDIV output to active?

取消
显示结果 
显示  仅  | 搜索替代 
您的意思是: 

I use MKV30F64VLF10. External 8MHz OSC input. How can I set FRDIV output to active?

1,731 次查看
yyz_dms
Contributor I

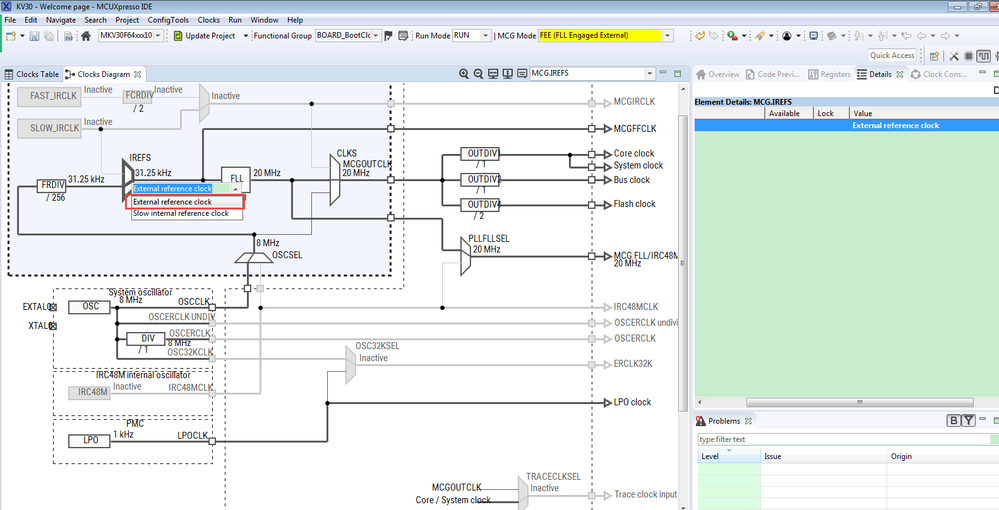
I use MKV30F64VLF10.  External 8MHz OSC input. How can I set FRDIV output to active?

pastedImage_2.png

0 项奖励
回复
1 回复

1,669 次查看
kerryzhou
NXP TechSupport
NXP TechSupport

Hi Customer,

    Please click the IREFS, select "External reference clock", then the FRDIV will be active:

pastedImage_1.png

Wish it helps you!


Have a great day,
Kerry

-----------------------------------------------------------------------------------------------------------------------
Note: If this post answers your question, please click the Correct Answer button. Thank you!
-----------------------------------------------------------------------------------------------------------------------

0 项奖励
回复