LS1043A can not reboot(watchdog can not stop)

cancel
Showing results for 
Show  only  | Search instead for 
Did you mean: 

LS1043A can not reboot(watchdog can not stop)

1,918 Views
Hahawell
Contributor III

More information:

The board works well normally except reboot.

When reboot,RESET_REQ_B can not change status(always Low)

LSDK is 1909

Reset circuit refers to LS1046A FRWY

No CPLD in our board.

微信图片_20210622195735.jpgLS1043A.png

  Thanks!!

Tags (1)
0 Kudos
Reply
4 Replies

1,909 Views
ufedor
NXP Employee
NXP Employee

What is the RCW source?

Ensure that it is capable to properly supply the RCW in case of reboot.

In case of further questions please provide complete processor connection schematics as PDF.

0 Kudos
Reply

1,896 Views
Hahawell
Contributor III

ufedor

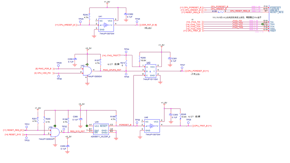
        You can check my schmatic. 

        Thanks!

微信截图1.png微信截图2.png

Tags (1)
0 Kudos
Reply

1,892 Views
Hahawell
Contributor III

I find U44 logic has problem:RESET_REQ_B comes from ls1043a and it is low voltage normally;RESET_SYS comes from the button in the board.

The circuit comes from FRWY ls1046ardb。but why it wokes well??

Tags (1)
0 Kudos
Reply

1,875 Views
ufedor
NXP Employee
NXP Employee

> RESET_REQ_B comes from ls1043a and it is low voltage normally

This is not normal to have RESET_REQ_B low.

0 Kudos
Reply