Hi LPC WARE,
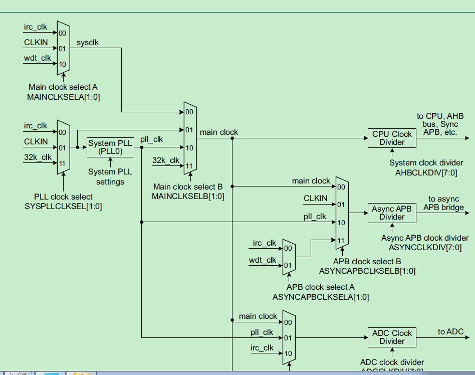
From the user manual, you can get that the PLL can choose :irc_clk, CLKIN, 32K_clk, if you don't want to use irc_clk, you can use CLKIN, 32_clk, and make sure it is in the PLL input clock range.

About the sample code, you can refer to the LPC54102 LPCopen code:
LPCOpen Software for LPC5411X|NXP
Wish it helps you!
If you still have question, please let me know!
Have a great day,
Jjingjing
-----------------------------------------------------------------------------------------------------------------------
Note: If this post answers your question, please click the Correct Answer button. Thank you!
-----------------------------------------------------------------------------------------------------------------------