MCU link how th support 1.8V power rail?

取消
显示结果 
显示  仅  | 搜索替代 
您的意思是: 

MCU link how th support 1.8V power rail?

5,741 次查看
StephenYeh
Contributor III

Hi Sir,

Would you share us how to rework MCU link to support LPC8xx with power rail 1.8V?

We know that the MCU link design is for 3.3V.

Is it possible to support 1.8V by HW rework? Thanks.

0 项奖励
回复
16 回复数

5,062 次查看
ErichStyger
Specialist I

Hi @jtauch1 ,

As long as your target board provides the 1.8V voltage sensing through pin 1 of the SWD connector, you don't need to change the MCU-Link or SJ1 at all: everything should work as VTARGET is used as voltage level to IF_VREF:

ErichStyger_0-1687437751668.png

To my understanding, changing SJ1 is not advised and only needed, if you board does not provide VTARGET on pin 1 of the SWD connector.

I hope this helps,

Erich

0 项奖励
回复

5,133 次查看
jtauch1
Contributor I

We reverted the driver one version and the mcu-link was discovered and able to connect/debug. We then moved SJ1 to pins 2 and 3, and removed R16, and R15 but we still see 2.5V on our 1.8V rail. This is pin 1 on the programming header. We only see 2.5V when we run the debugger. If we halt debugging the rail returns to 1.8V. 

Again, we only see 2.5V when we are actively debugging. 2.5V is seen both on the the MCU-link at sj1 -pins 2/3 and on our board.

0 项奖励
回复

5,147 次查看
jtauch1
Contributor I

Hello, We tried to make the SJ1 modification for 1.8V operation. Unfortunately, this mod makes the MCU-link undetectable. We tried moving SJ1 back to its original position, but again MCUespresso cannot detect the debug probe. The probe is enumerated in device manager and we are able to update the firmware. So I am guessing that this mod damages the module. Please advise.

0 项奖励
回复

5,143 次查看
jtauch1
Contributor I

Additionally, the LED on the MCU-Link is now slowly pulsing. We did not recall this behavior prior to modifying SJ1. 

 

The mcu-link was discoverable and was able to connect to out custom board prior to this modification, it was just driving of 1.8V rail higher.

 

Thanks,

 

john

0 项奖励
回复

5,114 次查看
brendonslade
NXP TechSupport
NXP TechSupport

[Edited - Erich correctly points out below that this modification should not be necessary. It is here to clarify what might be needed in case of a sensitive power supply on some targets.]

Moving SJ1 to position 2-3 and removing R16 should be enough to make MCU-Link (base model) work with a 1.8V target. If R16 isn't removed then there is a 33K resistor to MCU-Link's 3.3V supply, and that might cause issues in some systems. SJ1 is used to set level shifters to the right target-side voltage for the SWD port.

The status LED should be slowly fading in and out when the software is running correctly. If this is happening but the board will not enumerate then you might have damaged the board, but it would be helpful if you could state the MCU-Link firmware and MCUXpresso IDE (or other tool) versions you are using.

Just in case, please also confirm the target is being powered by your board (since the base model MCU-Link cannot power targets, only MCU-Link Pro can).

 

0 项奖励
回复

5,102 次查看
brendonslade
NXP TechSupport
NXP TechSupport

A couple of other things to check

  • that there isn't another signal driving the MCU-Link UART pins.
  • that the VREF (SWD connector pin 1) is actually connected to the supply rail of the target system. 
0 项奖励
回复

5,145 次查看
jtauch1
Contributor I
and yes IFVREF is 1.84V from the board
0 项奖励
回复

5,724 次查看
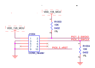
StephenYeh
Contributor III

Hi  XiangJun

Thanks,
My SWD schematic(MCU-LPC802) as below, it still fail after modify SJ1 to 2-3.

StephenYeh_0-1662280446946.png

 

0 项奖励
回复

5,710 次查看
xiangjun_rong
NXP TechSupport
NXP TechSupport

Hi,

1)first of all, after you solder SJ1 to 2-3,pls check if the IF_VREF pin voltage on the MCU LINK  board get 1.8V power supply or not from target board.

2)From my experience, the power supply voltage of LPC8xx is 1.8V at least, because regulator tolerance, some 1.8V regulator can not output 1.8V for example it outputs 1.79V, in the case, the LPC8xx can not start-up reliably, so I suggest you use a regulator above 1.8V for example 1.9V or 2.0V.

 

Hope it can help you

BR

XiangJun Rong

 

0 项奖励
回复

5,701 次查看
StephenYeh
Contributor III

Hi XiangJun

Thank for your support.

1)first of all, after you solder SJ1 to 2-3,pls check if the IF_VREF pin voltage on the MCU LINK  board get 1.8V power supply or not from target board.

If we modify SJ1 to (2-3), we also need to remove the R15/R16/C34, right?

Our target board (LPC802) will provide the power 1.8V, it will the same LPC Link2(remove JP2) design.

StephenYeh_0-1662360109936.png

 

0 项奖励
回复

5,699 次查看
xiangjun_rong
NXP TechSupport
NXP TechSupport

Hi,

As I said, I do not think it is required to remove the R15, C34, but you'd better to remove R16, it is okay.

BR

XiangJun Rong

 

0 项奖励
回复

5,708 次查看
StephenYeh
Contributor III

Hi XiangJun

We also check that the LPC Link2(remove JP2) flash our system is OK.

0 项奖励
回复

5,703 次查看
xiangjun_rong
NXP TechSupport
NXP TechSupport

Hi,

You use LPC-link2 and remove the JP2, and the target LPC8xx board is powered with 1.8V, you can download successfully. But you have issue with the MCU link board after you repopulate the pin2&3 of SJ1, am I right?

From power supply perspective, after you repopulate the pin2&3 of SJ1, the 1.8V on target board will power the buffer on MCU-link board, it is the same as lpc link2.

Pls check the IF_VREF node on the mcu link board.

When you use MCUXpresso tools to download, pls delete the launch file so that the PC can detect the probe.

BR

XiangJun Rong

 

 

0 项奖励
回复

5,734 次查看
StephenYeh
Contributor III

Do I need to remove the R16 too?

If yes, would you share the location.

0 项奖励
回复

5,733 次查看
xiangjun_rong
NXP TechSupport
NXP TechSupport

Hi,

I do not think you need to remove R16, you can remain it, it does not take effect for the 1.8V target power supply to power up the on-board buffer of MCU LINK board.

Hope it can help you

BR

XiangJun Rong

0 项奖励
回复

5,738 次查看
xiangjun_rong
NXP TechSupport
NXP TechSupport

Hi, Stephen,

It is possible to support 1.8V power rail.

As you know that the LPC8xx supports 1.8V power rail, on your target, your LPC8xx processor is powered by 1.8V power rail, of course, the SWD signals are also 1.8V power rail.

As the following figure of part of SWD connector on the MCU link board, in default pin 1&2 are populated in default for SJ1, you have to remove the resistor on the pin1&2 of SJ1, and populate a 0 ohm resistor on the pin2&3 of SJ1.  On the 10 pin  connector on your target board of LPC8xx, you have to connect 1.8V power supply to pin1 of connector so that the buffer circuit on the MCU link board can get 1.8V power from your target board.

In conclusion, pls connect 1.8V power supply to pin1 of the 10 pin connector on your LPC8xx target board. Pls remove the resistor on pin1&2 for SJ1 on the MCU LINK board, and connector a 0 ohm resistor on pin2&3 for SJ1.

Note that the SJ1 is closed to the LED1 position on the top right of the MCU LINK board, it is small, difficult to remove or populate any resistor.

xiangjun_rong_0-1662000399439.png

 

Hope it can help you

BR

XiangJun Rong

0 项奖励
回复