LPC55S36 I3C SCL isn't completed during Hot Join

取消
显示结果 
显示  仅  | 搜索替代 
您的意思是: 

LPC55S36 I3C SCL isn't completed during Hot Join

739 次查看
sam_wu_7911
Contributor II

Hi there,

I'm trying to implement the flow of hotjoin with the I3C bus. However, when the target triggers the hot join address (0x02), the SCL stop at the 8th clock tick. No clock for R/W and ACK, do you have any idea?

螢幕擷取畫面 2025-08-19 100931.png

标记 (3)
0 项奖励
回复
7 回复数

675 次查看
Harry_Zhang
NXP Employee
NXP Employee

Hi @sam_wu_7911 

May i ask is your target also lpc55s36 board?

BR

Harry

0 项奖励
回复

654 次查看
sam_wu_7911
Contributor II
Hi @Harry_Zhang

Yes, I did try the target of the LPC55S36 board.

Also, I tried another sensor IC with the same situation.

Could you please provide me with a solution for triggering the last two clock ticks? I'll appreciate it.
0 项奖励
回复

601 次查看
Harry_Zhang
NXP Employee
NXP Employee

Hi @sam_wu_7911 

When you enter Hot join,

You can try to send response ACK.

I3C_MasterEmitIBIResponse(EXAMPLE_MASTER, kI3C_IbiRespAck);

And then  dynamically assigning addresses.

BR

Harry

0 项奖励
回复

598 次查看
sam_wu_7911
Contributor II

Hi @Harry_Zhang 

 

Do you mean when the Controller received the Hot Join Interrupt, sending a response ACK?

Is it like the code below?

螢幕擷取畫面 2025-08-25 162747.png

 

BRs,

Sam 

0 项奖励
回复

576 次查看
Harry_Zhang
NXP Employee
NXP Employee

Hi @sam_wu_7911 

Yes, you are right. and then dynamically assigning addresses.  you can try.

BR

Harry

0 项奖励
回复

178 次查看
sam_wu_7911
Contributor II

Hi @Harry_Zhang 

 

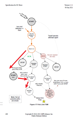
After applying your solution, the last two clocks appear. However, after the ack is the stop condition, and that doesn't match the I3C spec.

22. Hot Join ACK with stop condition.png

Following the spec, there shall be a repeated START condition rather than a STOP. Do you have further ideas?

15. HJ (Hot-join).png

0 项奖励
回复

63 次查看
Harry_Zhang
NXP Employee
NXP Employee

Hi @sam_wu_7911 

In i3c spec, after the ack is the stop condition or repeated start condition.

Harry_Zhang_0-1761878366328.png

This is my code. 

Harry_Zhang_1-1761878525136.pngHarry_Zhang_2-1761878543145.png

Harry_Zhang_3-1761878585315.png

You can try.

BR

Harry

0 项奖励
回复