Hello prachi panse,
Really so sorry for my later reply, because of overloaded before.
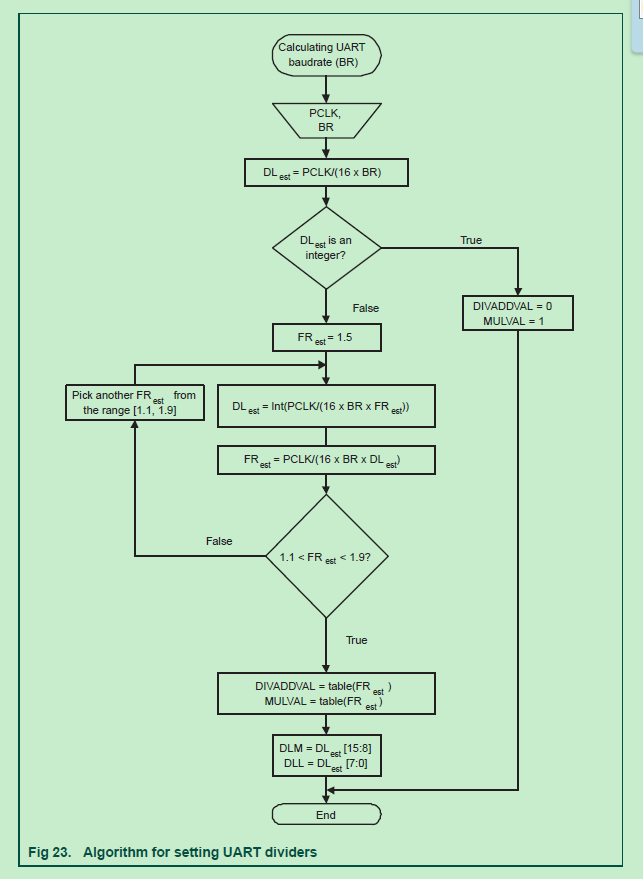
Yes, LPC1313 can set the UART bit rate to 921600, but not the same, actually it is 923076, but it doesn't matter, the relative error is just 0.16%, it is smaller than 1.5%, so you can use 921600 bps directly.
Now, tell you the details about the calculation.
Take your system clock 72Mhz directly as the uart pclk, just follow the algorithm for setting USART dividers which I give you before.
1. Dlest= 72Mhz/(16*921600)=4.88.
It is not the integer number, so the next step is to estimate the FR parameter.
2. Using an initial estimate of FRest=1.5.
Dlest_new=72Mhz/(16*921600*1.5)=3.2, take the integer data 3 as the DLest data.
FRest=72Mhz/(16*921600*3)=1.627, it is in the range of 1.1 and 1.9.
Checking the table, choose the closest value for FRest=1.628, it is .625.

so, at last, the DIVADDVAL=5, MULVAL=8, DLM=0, DLL=3.
Now, use these value, to calculate the real baudrate it will get:
baudrate=72Mhz/(16*(256*0+3)*(1+5/8))=923076 bps.
The relative error is (923076 -921600)*100%/921600 = 0.16%, it is smaller than 1.5%.
So, you can get 921600 with the data which I calculated.
Wish it helps you!
Any updated question, just let me know!
Have a great day,
Kerry
-----------------------------------------------------------------------------------------------------------------------
Note: If this post answers your question, please click the Correct Answer button. Thank you!
-----------------------------------------------------------------------------------------------------------------------