I3C demo for ICM-42688 not working on LCPXpresso860MAX

cancel
Showing results for 
Show  only  | Search instead for 
Did you mean: 

I3C demo for ICM-42688 not working on LCPXpresso860MAX

5,491 Views
tinmancp
Contributor I

Using the SDK 2.16 with MCUXpresso V11.10, the master_read_sensor_icm42688p is not working.  When run is attempted, in the terminal window, only the following is shown:

     I3C master read sensor data example.

     I3C master do dynamic address assignment to the sensor slave.

In the i3c_master_read_sensor_icm42688p.c, the line 228 is causing the main() to jump to an infinite loop due to result having the value of 0x1EDE (7902)

     if (result != kStatus_Success)

Tracing back up, it would appear the line is the generating the bad value:
result = I3C_WriteSensor(0x7E, 0x06, NULL, 0);

Is there something special that need to be done on the LCPXpresso860MAX board or some special configuration that need to be set within MCUXpresso?

 

 

 

Labels (1)
0 Kudos
Reply
4 Replies

5,431 Views
Harry_Zhang
NXP Employee
NXP Employee

Hi @tinmancp 

If you use the LCPXpresso860MAX board,

HangZhang_1-1721638017503.png

There is no ICM-42688-P (DNP)on the board.

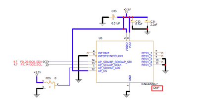
HangZhang_2-1721638161599.png

The schematic shows  ICM-42688-P as DNP.

So I3C demo for ICM-42688 not working on LCPXpresso860MAX.

Hope this will help you.

BR

Hang

0 Kudos
Reply

5,428 Views
tinmancp
Contributor I

Fair enough.

It may be a good idea to either update the readme.md or C file stating the ICM42688P needs to be populated for the demo to work.  Or better yet, provide a different SKU where the ICM42688P is populated.

0 Kudos
Reply

5,424 Views
Harry_Zhang
NXP Employee
NXP Employee

Hi @tinmancp 

Thank you for your suggestion. I will report it to the SDK team.

BR

Hang

0 Kudos
Reply

5,477 Views
tinmancp
Contributor I

It doesn't appear to be a hardware issue.  Running the i3c_polling_b2b_transfer_master and i3c_polling_b2b_transfer_slave, the output to the terminals show the I3C is working as expected.

slave.png

master.png

  

0 Kudos
Reply