Choosing of UART0 in LPC54102 (OM13077)

キャンセル
次の結果を表示 
表示  限定  | 次の代わりに検索 
もしかして: 

Choosing of UART0 in LPC54102 (OM13077)

ソリューションへジャンプ
1,304件の閲覧回数
ratheesht
Contributor II

Hi,

           I am working with LPCXpresso54102 (OM13077) board. Here i have two option for using UART0.

i.e. UART0 is available in  header J6 as VCOM and in header J5 as UART.  I have used UART ring buffer example that is working fine with VCOM (header J6)  but i need same output from UART at J5 header. 

What changes i have to made?

is it S/W or H/W change?

ラベル(2)
0 件の賞賛
返信
1 解決策
1,144件の閲覧回数
kerryzhou
NXP TechSupport
NXP TechSupport

Hi Ratheesh T,

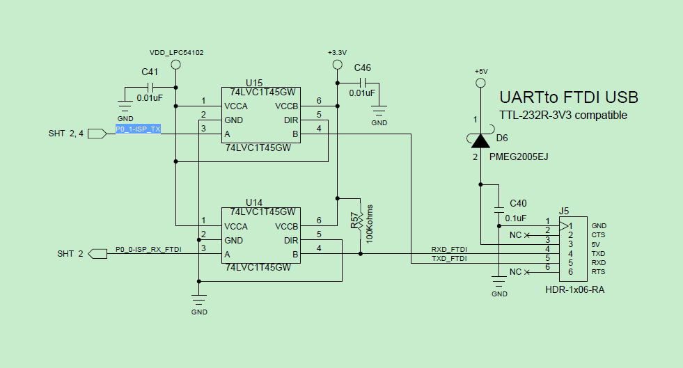
   If you want  the PIO0_1 and PIO0_0 works in both J6 and J5, neither the software nor the hardware you need to modify, just leave all the software and the hardware as default.

  Because, if you check the hardware, PIO0_1 and PIO0_0 already connected to both J5 and J6(virtual com).

pastedImage_1.png

Now, you just need to find a TTL to USB tool, and connect the PC RX to J5_5, PC TX to J5_4.

You will get the same uart data as the J6 USB virtul com port.

I already check it on my side, it works ok with lpcxpresso lpc54102 board.

Wish it helps you!

If you still have question, please let me know!


Have a great day,
Kerry

-----------------------------------------------------------------------------------------------------------------------
Note: If this post answers your question, please click the Correct Answer button. Thank you!
-----------------------------------------------------------------------------------------------------------------------

元の投稿で解決策を見る

2 返答(返信)
1,145件の閲覧回数
kerryzhou
NXP TechSupport
NXP TechSupport

Hi Ratheesh T,

   If you want  the PIO0_1 and PIO0_0 works in both J6 and J5, neither the software nor the hardware you need to modify, just leave all the software and the hardware as default.

  Because, if you check the hardware, PIO0_1 and PIO0_0 already connected to both J5 and J6(virtual com).

pastedImage_1.png

Now, you just need to find a TTL to USB tool, and connect the PC RX to J5_5, PC TX to J5_4.

You will get the same uart data as the J6 USB virtul com port.

I already check it on my side, it works ok with lpcxpresso lpc54102 board.

Wish it helps you!

If you still have question, please let me know!


Have a great day,
Kerry

-----------------------------------------------------------------------------------------------------------------------
Note: If this post answers your question, please click the Correct Answer button. Thank you!
-----------------------------------------------------------------------------------------------------------------------

1,144件の閲覧回数
ratheesht
Contributor II

Hi,

             I understand that and it is working fine  ...

Thanks

0 件の賞賛
返信