SDK example of using internal RC to on K64

取消
显示结果 
显示  仅  | 搜索替代 
您的意思是: 
已解决

SDK example of using internal RC to on K64

跳至解决方案
2,806 次查看
CarlFST60L
Senior Contributor II

Hi,

I have a "quick" little project and I have just spent an hour trying to find an SDK example or details of configuring the MCG to run at 120Mhz off the internal clock (or even 40Mhz). There is the application note that describes what to do for USB off the 48Mhz but that still requires you to configure the MCG in the SDK from the ground up understanding every single setting and configuration. I usually use an SDK like this because it has configurations you select, but in this case you have to configure every setting in every block which is not a few minutes of work.

Quite a few people have previously asked this and no one has really posted an SDK example that runs the internal RC to generate 40Mhz / 120Mhz bus clocks on the K64...

Can anyone share an SDK working example?

0 项奖励
回复
1 解答
2,800 次查看
CarlFST60L
Senior Contributor II

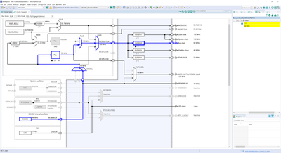
Ok I fixed this buy using uTasker's details and the SDK detail (Thanks Mark Butcher, always saving the day!)

I would have used uTasker but this project / code already exsisted and just needed the clock and pins moved over to a new board rather than port it all to uTasker.

 

incase anyone wants to know attached is the clock configuration for 60Mhz bus, 120Mhz System / Core clocks from teh IRC48Mhz

 

CarlFST60L_0-1599953731461.png

 

在原帖中查看解决方案

0 项奖励
回复
2 回复数
2,781 次查看
nxf58904
NXP Employee
NXP Employee

Hi,

I am so glad that your issue has been solved .

I will support you if you still have issues.

Jianyu: 

Have a great day,
TIC

 

-------------------------------------------------------------------------------
Note:
- If this post answers your question, please click the "Mark Correct" button. Thank you!

 

- We are following threads for 7 weeks after the last post, later replies are ignored
Please open a new thread and refer to the closed one, if you have a related question at a later point in time.
-------------------------------------------------------------------------------

0 项奖励
回复
2,801 次查看
CarlFST60L
Senior Contributor II

Ok I fixed this buy using uTasker's details and the SDK detail (Thanks Mark Butcher, always saving the day!)

I would have used uTasker but this project / code already exsisted and just needed the clock and pins moved over to a new board rather than port it all to uTasker.

 

incase anyone wants to know attached is the clock configuration for 60Mhz bus, 120Mhz System / Core clocks from teh IRC48Mhz

 

CarlFST60L_0-1599953731461.png

 

0 项奖励
回复