Hi Eli Arad,
Where did you find "K64 no is 64 nano"?
The max core clock of K64 can be 120Mhz, you can find it from the K64 reference manual:
http://www.nxp.com/assets/documents/data/en/reference-manuals/K64P144M120SF5RM.pdf
page 187.
1. GPIO toggle frequency have limitation, If you want to get higher PWM, you can choose the timer FTM.
2. From the ARM Cortex M4 document, you can get that NOP is just 1 cycle.

so it is 1/120Mhz,
3. yes, K64 can get 120Mhz. Our KSDK2.0-FRDMK64 also configure it as 120Mhz core clock.
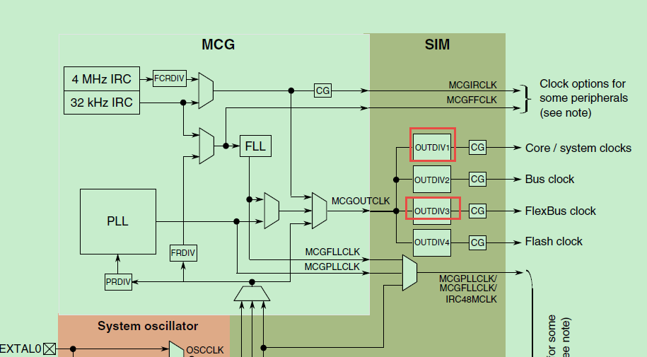
4. If you want to check it, you can use the CLKOUT to output flash clock, then use the OUTDIV3 to calculate the MCGOUTCLK, and use OUTDIV1 to get the core data.

K64 can run in 120Mhz with no problem.
Wish it helps you!
Have a great day,
Kerry
-----------------------------------------------------------------------------------------------------------------------
Note: If this post answers your question, please click the Correct Answer button. Thank you!
-----------------------------------------------------------------------------------------------------------------------