when i try the run the bubble_peripheral demo on my new FRDM-K64F board, i receive the output "Sensor device initialize failed!".... stepping through the code with the debugger, the K64 tries talking to the FX05 using four possible addresses; none of those addresses seem to respond....
i have run the SAME demo on my FRDM-KW38 board, which also has the FX05 sensor.... i have no problems on this board....
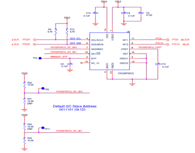
i have looked at the schematics for both boards and don't see any obvious differences -- other than the actual GPIOs used for SCL/SDA.... the address for the FX05 on the FRDM-K64F is set for 0x1D; the address for the FX05 on the FRDM-KW38 is set for 0x1F.... both programs try addresses 0x1C, 0x1D, 0x1E, and 0x1F in sequence....
here is the relevant portion of the FRDM-KW38 schematic, taken from its user's guide:

and here is the relevant portion of the FRDM-K64F schematic, taken from its user's guide:

i'm a little surprised this demo didn't "just work" out-of-the-box on the FRDM-K64F.... any suggestions what i might try next???