[S9KEAZN8] MCU sometimes fails to boot up.

cancel
Showing results for 
Show  only  | Search instead for 
Did you mean: 

[S9KEAZN8] MCU sometimes fails to boot up.

1,655 Views
johns_chuang
Contributor III

Hello,

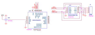
Has anyone encountered an issue where an MCU is powered with 3.3V but fails to operate?

I am using the Components Library in KDS to create a program that pulls GPIO high upon boot-up, but sometimes the GPIO does not get pulled high during power-up.

Does anyone know why this might be happening?

 

Did I make any mistakes in the circuit design?

johns_chuang_0-1681801746748.png

 

 

Regards,

Johns

0 Kudos
Reply
2 Replies

1,640 Views
Miguel04
NXP TechSupport
NXP TechSupport

Hi @johns_chuang 

We recommend to use Design studio for arm instead of the kinetis design studio to avoid the old IDE reability.

Best Regards, Miguel.

0 Kudos
Reply

1,624 Views
johns_chuang
Contributor III

Hi Miguel

Where can I find the SDK for KEA8?

Can Components Library be used to design KEA8 in S32 Design Studio (S32DS)?

johns_chuang_0-1681866128130.png

johns_chuang_1-1681866259068.png

Regards,

Johns

 

0 Kudos
Reply