Running the FRDM-KEAZ128Q80 in Release Mode

取消
显示结果 
显示  仅  | 搜索替代 
您的意思是: 

Running the FRDM-KEAZ128Q80 in Release Mode

1,475 次查看
tomsparks
Contributor III

I'm using S32 Design Studio for ARM 2.2 and I have an application running well in P&E Release mode.  However it appears I cannot run the app separately from the debugger even if it is independently powered.

Is there something else I need to do before it can run independently?

Thanks,

Tom

P.S. Yes, I know this is not quite the correct forum, but an S32DS option was not available nor was a KEA option.  So, Mr./Mrs./Miss administrator, please put this post where it ought to be if that's what you'd like to do.  Thanks again.

0 项奖励
回复
3 回复数

1,450 次查看
tomsparks
Contributor III

Felipe:

Yes, I am doing exactly as you describe.

Thank you,

Tom

0 项奖励
回复

1,439 次查看
FelipeGarcia
NXP Employee
NXP Employee

Hi Tom,

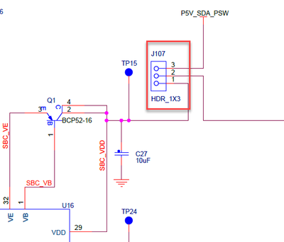
If you are using rev. B of the board you need to select the voltage to use through J107 jumper.

image.png

Best regards,

Felipe

-------------------------------------------------------------------------------

Note:

- If this post answers your question, please click the "Mark Correct" button. Thank you!

- We are following threads for 7 weeks after the last post, later replies are ignored. Please open a new thread and refer to the closed one, if you have a related question at a later point in time.

------------------------------------------------------------------------------ 

0 项奖励
回复

1,458 次查看
FelipeGarcia
NXP Employee
NXP Employee

Hi Tom,

If I am understanding correctly you loaded an application using OpenSDA through J7. Then, you disconnected J7 and powered the board through 12V external power port through J16.

After you did this the application does not run, am I correct? Please make sure you are using only one power supply, not both.

Best regards,

Felipe

0 项奖励
回复