Hello,
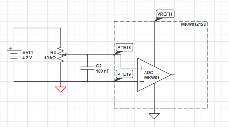
I'm having some issues when using the ADC of the MKW01Z128 in differential mode. In this mode, when I put any voltage between pins PTE18-PTE19 the samples oscilates as you can see in the picture bellow. The same behavior don't occur when in single mode for the same pins individually:

For this test I used a voltage divisor around 975mV, and I'm using a voltage reference of 1.5V as VREFH.
I'm using the ADC in One-Time-Trigger mode, with resolution of 16bits:
#if FSL_FEATURE_ADC16_HAS_CALIBRATION
adc16_calibration_param_t userCalConfig;
#endif /* FSL_FEATURE_ADC16_HAS_CALIBRATION */
adc16_converter_config_t userConvConfig;
userConvConfig.lowPowerEnable = false;
userConvConfig.clkDividerMode = kAdc16ClkDividerOf8;
userConvConfig.longSampleTimeEnable = true;
userConvConfig.resolution = kAdc16ResolutionBitOf16; /* 16bits */
userConvConfig.clkSrc = kAdc16ClkSrcOfAsynClk;
userConvConfig.asyncClkEnable = true;
userConvConfig.highSpeedEnable = false;
userConvConfig.longSampleCycleMode = kAdc16LongSampleCycleOf24;
userConvConfig.hwTriggerEnable = false;
userConvConfig.refVoltSrc = kAdc16RefVoltSrcOfVref;
userConvConfig.continuousConvEnable = false;
#if FSL_FEATURE_ADC16_HAS_DMA
userConvConfig.dmaEnable = false;
#endif /* FSL_FEATURE_ADC16_HAS_DMA */
if(kStatus_ADC16_Success != ADC16_DRV_Init(ADC16_0_IDX, &userConvConfig))
return false;
/* Execute the auto-calibration */
#if FSL_FEATURE_ADC16_HAS_CALIBRATION
if (kStatus_ADC16_Success != ADC16_DRV_GetAutoCalibrationParam(ADC16_0_IDX, &userCalConfig))
return false;
ADC16_DRV_SetCalibrationParam(ADC16_0_IDX, &userCalConfig);
#endif /* FSL_FEATURE_ADC16_HAS_CALIBRATION */
What else can it be? Thanks.