KW45B41Z RTC not running during power off (Power backup given by super capacitor)

キャンセル
次の結果を表示 
表示  限定  | 次の代わりに検索 
もしかして: 

KW45B41Z RTC not running during power off (Power backup given by super capacitor)

5,241件の閲覧回数
kaif1
Contributor II

The RTC is retaining its value in the KW45B41Z-EVK during power off when power back up is provided by Coin cell battery, but in i am using KW45B41Z for my project where i am using a super capacitor(25F/3.8V) to power RTC during power off. Here RTC is not retaining its value. So do I need to enable any Low power mode through SPC or is there any special configuration that i should do?

I have also verified the voltage across the super capacitor that is enough to power the RTC during power off. Any low power mode configurations are there for RTC?

Regards
Kaif

0 件の賞賛
返信
7 返答(返信)

5,206件の閲覧回数
luis_maravilla
NXP Employee
NXP Employee

Hello,

Could you help us confirm if you are using a custom board with the KW45B41Z or the KW45-EVK?

The Application note 14122 describes how to integrate the RTC feature to a low-power application with the KW45 and explains the file modifications needed to implement it.

AN14122: How to use RTC on KW45-EVK | NXP Semiconductors

 

Best Regards

Luis

0 件の賞賛
返信

5,193件の閲覧回数
kaif1
Contributor II

I am using KW45B41Z in custom board with back up power using super capacitor.

Can we use super capacitor to power RTC during power off? or Lithium battery is the only way?

I would really appreciate your support on this.

Regards 

Kaif

0 件の賞賛
返信

5,163件の閲覧回数
luis_maravilla
NXP Employee
NXP Employee

Hello Kaif,

 

As shown in the KW45B41Z-EVK, the coin cell or lithium battery will be the preferred methods, this to achieve long battery life and voltage stability.

Regarding the RTC not retaining values, Could you please kindly describe what is the procedure you are using for the configuration and test? By any chance, are you using the demo called "rtc_func" or power_mode_switch as in AN14122?

 

Also please consider the recommendations mentioned in the AN14122 to start the RTC from a low-power mode.

 

Best Regards

Luis

0 件の賞賛
返信

5,042件の閲覧回数
kaif1
Contributor II

I am using kw45b41zevk_rtc demo (not rtc_func or power mode switch as in AN14122).

Instead of Coin Cell (as in KW45B41Z EVK) I am using a super capacitor for RTC Power Backup.

During power on RTC will be powered by VDD_SWITCH but during power off, super capacitor will supply power to RTC. 

During power off Super capacitor is discharging (tested) but RTC is not retaining its register value.

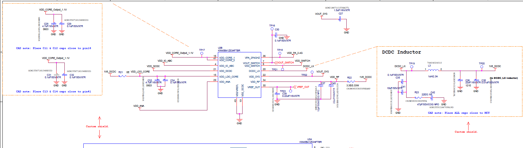
I have attached the schematics of RTC supply configuration i am using. 

Why in the KW45B41Z EVK coin cell backup is given for RTC why there is no rechargeable source like super capacitor or battery?

0 件の賞賛
返信

5,028件の閲覧回数
luis_maravilla
NXP Employee
NXP Employee

Hello

What values are you getting from voltage across the capacitor? As if goes to a very low voltage (from the capacitor discharging) or approximates to minimal values according to Datasheet, it may cause abnormal functionality such as loss of RTC Functionality: The most immediate consequence is that the RTC will likely stop operating reliably. The timekeeping accuracy will be compromised, and any data stored in the RTC's backup registers may be lost.

A coin cell offers a stable and nearly constant voltage over most of its lifespan, which ensures that the RTC always receives a voltage above its minimum operating threshold.

 

Best Regards

Luis

0 件の賞賛
返信

4,992件の閲覧回数
kaif1
Contributor II

According to the EVK schematics, the VDD_DCDC pin powers the RTC when JP5 pins 2 and 3 are connected. With this configuration, the RTC functions correctly on the EVK. We observed that the RTC draws approximately 1 mA in this setup.

When we replicate this arrangement on our custom board using a supercapacitor, the supercapacitor discharges very quickly.

We specifically chose a supercapacitor because we required a rechargeable power source capable of maintaining RTC operation for at least 1–2 months, which is typical for RTC applications. However, a coin cell was not considered suitable since it is not rechargeable.

0 件の賞賛
返信

5,176件の閲覧回数
kaif1
Contributor II

We have attached schematics of super capacitor going to VDD_SWITCH line, do we need to enable any specific bits through software in rtc or power section?



Best Regards

Kaif

0 件の賞賛
返信
%3CLINGO-SUB%20id%3D%22lingo-sub-2127792%22%20slang%3D%22en-US%22%20mode%3D%22CREATE%22%3EKW45B41Z%20RTC%20%E3%81%AF%E9%9B%BB%E6%BA%90%E3%82%AA%E3%83%95%E6%99%82%E3%81%AB%E5%8B%95%E4%BD%9C%E3%81%97%E3%81%BE%E3%81%9B%E3%82%93%20(%E3%82%B9%E3%83%BC%E3%83%91%E3%83%BC%E3%82%B3%E3%83%B3%E3%83%87%E3%83%B3%E3%82%B5%E3%81%AB%E3%82%88%E3%82%8B%E9%9B%BB%E6%BA%90%E3%83%90%E3%83%83%E3%82%AF%E3%82%A2%E3%83%83%E3%83%97)%3C%2FLINGO-SUB%3E%3CLINGO-BODY%20id%3D%22lingo-body-2127792%22%20slang%3D%22en-US%22%20mode%3D%22CREATE%22%3E%3CP%3EKW45B41Z-EVK%20%E3%81%A7%E3%81%AF%E3%80%81%E3%82%B3%E3%82%A4%E3%83%B3%E5%9E%8B%E9%9B%BB%E6%B1%A0%E3%81%AB%E3%82%88%E3%81%A3%E3%81%A6%E9%9B%BB%E6%BA%90%E3%83%90%E3%83%83%E3%82%AF%E3%82%A2%E3%83%83%E3%83%97%E3%81%8C%E6%8F%90%E4%BE%9B%E3%81%95%E3%82%8C%E3%82%8B%E5%A0%B4%E5%90%88%E3%80%81RTC%20%E3%81%AF%E9%9B%BB%E6%BA%90%E3%82%AA%E3%83%95%E4%B8%AD%E3%81%A7%E3%82%82%E3%81%9D%E3%81%AE%E5%80%A4%E3%82%92%E4%BF%9D%E6%8C%81%E3%81%97%E3%81%BE%E3%81%99%E3%81%8C%E3%80%81%E7%A7%81%E3%81%AE%E3%83%97%E3%83%AD%E3%82%B8%E3%82%A7%E3%82%AF%E3%83%88%E3%81%A7%E3%81%AF%20KW45B41Z%20%E3%82%92%E4%BD%BF%E7%94%A8%E3%81%97%E3%81%A6%E3%81%8A%E3%82%8A%E3%80%81%E9%9B%BB%E6%BA%90%E3%82%AA%E3%83%95%E6%99%82%E3%81%AB%20RTC%20%E3%81%AB%E9%9B%BB%E5%8A%9B%E3%82%92%E4%BE%9B%E7%B5%A6%E3%81%99%E3%82%8B%E3%81%9F%E3%82%81%E3%81%AB%E3%82%B9%E3%83%BC%E3%83%91%E3%83%BC%E3%82%B3%E3%83%B3%E3%83%87%E3%83%B3%E3%82%B5%20(25F%2F3.8V)%20%E3%82%92%E4%BD%BF%E7%94%A8%E3%81%97%E3%81%A6%E3%81%84%E3%81%BE%E3%81%99%E3%80%82%E3%81%93%E3%81%93%E3%81%A7%E3%81%AF%20RTC%20%E3%81%AF%E4%BE%A1%E5%80%A4%E3%82%92%E7%B6%AD%E6%8C%81%E3%81%97%E3%81%A6%E3%81%84%E3%81%BE%E3%81%9B%E3%82%93%E3%80%82SO%E3%80%81SPC%20%E3%82%92%E9%80%9A%E3%81%98%E3%81%A6%E4%BD%8E%E9%9B%BB%E5%8A%9B%E3%83%A2%E3%83%BC%E3%83%89%E3%82%92%E6%9C%89%E5%8A%B9%E3%81%AB%E3%81%99%E3%82%8B%E5%BF%85%E8%A6%81%E3%81%8C%E3%81%82%E3%82%8A%E3%81%BE%E3%81%99%E3%81%8B%E3%80%81%E3%81%9D%E3%82%8C%E3%81%A8%E3%82%82%E7%89%B9%E5%88%A5%E3%81%AA%E8%A8%AD%E5%AE%9A%E3%82%92%E8%A1%8C%E3%81%86%E5%BF%85%E8%A6%81%E3%81%8C%E3%81%82%E3%82%8A%E3%81%BE%E3%81%99%E3%81%8B%3F%3CBR%20%2F%3E%3CBR%20%2F%3E%E3%81%BE%E3%81%9F%E3%80%81%E9%9B%BB%E6%BA%90%E3%82%AA%E3%83%95%E6%99%82%E3%81%AB%20RTC%20%E3%81%AB%E9%9B%BB%E5%8A%9B%E3%82%92%E4%BE%9B%E7%B5%A6%E3%81%99%E3%82%8B%E3%81%AE%E3%81%AB%E5%8D%81%E5%88%86%E3%81%AA%E3%82%B9%E3%83%BC%E3%83%91%E3%83%BC%E3%82%B3%E3%83%B3%E3%83%87%E3%83%B3%E3%82%B5%E3%81%AE%E9%9B%BB%E5%9C%A7%E3%82%82%E6%A4%9C%E8%A8%BC%E3%81%97%E3%81%BE%E3%81%97%E3%81%9F%E3%80%82RTC%20%E3%81%AB%E3%81%AF%E4%BD%8E%E9%9B%BB%E5%8A%9B%E3%83%A2%E3%83%BC%E3%83%89%E6%A7%8B%E6%88%90%E3%81%8C%E3%81%82%E3%82%8A%E3%81%BE%E3%81%99%E3%81%8B%3F%3CBR%20%2F%3E%3CBR%20%2F%3E%E3%82%88%E3%82%8D%E3%81%97%E3%81%8F%3CBR%20%2F%3E%E3%82%AB%E3%82%A4%E3%83%95%3C%2FP%3E%3C%2FLINGO-BODY%3E%3CLINGO-SUB%20id%3D%22lingo-sub-2135875%22%20slang%3D%22en-US%22%20mode%3D%22CREATE%22%20translate%3D%22no%22%3ERe%3A%20KW45B41Z%20RTC%20not%20running%20during%20power%20off%20(Power%20backup%20given%20by%20super%20capacitor)%3C%2FLINGO-SUB%3E%3CLINGO-BODY%20id%3D%22lingo-body-2135875%22%20slang%3D%22en-US%22%20mode%3D%22CREATE%22%3E%3CP%3EEVK%20%E5%9B%9E%E8%B7%AF%E5%9B%B3%E3%81%AB%E3%82%88%E3%82%8B%E3%81%A8%E3%80%81JP5%20%E3%83%94%E3%83%B3%202%20%E3%81%A8%203%20%E3%81%8C%E3%82%B3%E3%83%8D%E3%82%AF%E3%83%86%E3%83%83%E3%83%89%E3%81%95%E3%82%8C%E3%81%A6%E3%81%84%E3%82%8B%E5%A0%B4%E5%90%88%E3%80%81VDD_DCDC%20%E3%83%94%E3%83%B3%E3%81%AF%20RTC%20%E3%81%AB%E9%9B%BB%E5%8A%9B%E3%82%92%E4%BE%9B%E7%B5%A6%E3%81%97%E3%81%BE%E3%81%99%E3%80%82%E3%81%93%E3%81%AE%E6%A7%8B%E6%88%90%E3%81%A7%E3%81%AF%E3%80%81EVK%20%E4%B8%8A%E3%81%A7%20RTC%20%E3%81%8C%E6%AD%A3%E3%81%97%E3%81%8F%E6%A9%9F%E8%83%BD%E3%81%97%E3%81%BE%E3%81%99%E3%80%82%E3%81%93%E3%81%AE%E3%82%BB%E3%83%83%E3%83%88%E3%82%A2%E3%83%83%E3%83%97%E3%81%A7%E3%81%AF%E3%80%81RTC%20%E3%81%8C%E7%B4%84%201%20mA%20%E3%82%92%E6%B6%88%E8%B2%BB%E3%81%99%E3%82%8B%E3%81%93%E3%81%A8%E3%81%8C%E7%A2%BA%E8%AA%8D%E3%81%95%E3%82%8C%E3%81%BE%E3%81%97%E3%81%9F%E3%80%82%3C%2FP%3E%3CP%3E%E3%82%B9%E3%83%BC%E3%83%91%E3%83%BC%E3%82%AD%E3%83%A3%E3%83%91%E3%82%B7%E3%82%BF%E3%82%92%E4%BD%BF%E7%94%A8%E3%81%97%E3%81%A6%E3%81%93%E3%81%AE%E9%85%8D%E7%BD%AE%E3%82%92%E3%82%AB%E3%82%B9%E3%82%BF%E3%83%A0%20%E3%83%9C%E3%83%BC%E3%83%89%E3%81%AB%E5%86%8D%E7%8F%BE%E3%81%99%E3%82%8B%E3%81%A8%E3%80%81%E3%82%B9%E3%83%BC%E3%83%91%E3%83%BC%E3%82%AD%E3%83%A3%E3%83%91%E3%82%B7%E3%82%BF%E3%81%AF%E9%9D%9E%E5%B8%B8%E3%81%AB%E9%80%9F%E3%81%8F%E6%94%BE%E9%9B%BB%E3%81%97%E3%81%BE%E3%81%99%E3%80%82%3C%2FP%3E%3CP%3ERTC%20%E3%82%A2%E3%83%97%E3%83%AA%E3%82%B1%E3%83%BC%E3%82%B7%E3%83%A7%E3%83%B3%E3%81%A7%E3%81%AF%E4%B8%80%E8%88%AC%E7%9A%84%E3%81%AB%E3%80%81%E5%B0%91%E3%81%AA%E3%81%8F%E3%81%A8%E3%82%82%201%20%EF%BD%9E%202%20%E3%81%8B%E6%9C%88%E9%96%93%20RTC%20%E3%81%AE%E5%8B%95%E4%BD%9C%E3%82%92%E7%B6%AD%E6%8C%81%E3%81%A7%E3%81%8D%E3%82%8B%E5%85%85%E9%9B%BB%E5%BC%8F%E9%9B%BB%E6%BA%90%E3%81%8C%E5%BF%85%E8%A6%81%E3%81%A0%E3%81%A3%E3%81%9F%E3%81%9F%E3%82%81%E3%80%81%E7%89%B9%E3%81%AB%E3%82%B9%E3%83%BC%E3%83%91%E3%83%BC%E3%82%AD%E3%83%A3%E3%83%91%E3%82%B7%E3%82%BF%E3%82%92%E9%81%B8%E6%8A%9E%E3%81%97%E3%81%BE%E3%81%97%E3%81%9F%E3%80%82%E3%81%97%E3%81%8B%E3%81%97%E3%80%81%E3%82%B3%E3%82%A4%E3%83%B3%E5%9E%8B%E9%9B%BB%E6%B1%A0%E3%81%AF%E5%85%85%E9%9B%BB%E3%81%A7%E3%81%8D%E3%81%AA%E3%81%84%E3%81%9F%E3%82%81%E3%80%81%E9%81%A9%E5%88%87%E3%81%A7%E3%81%AF%E3%81%AA%E3%81%84%E3%81%A8%E8%80%83%E3%81%88%E3%82%89%E3%82%8C%E3%81%BE%E3%81%97%E3%81%9F%E3%80%82%3C%2FP%3E%3C%2FLINGO-BODY%3E%3CLINGO-SUB%20id%3D%22lingo-sub-2135186%22%20slang%3D%22en-US%22%20mode%3D%22CREATE%22%20translate%3D%22no%22%3ERe%3A%20KW45B41Z%20RTC%20not%20running%20during%20power%20off%20(Power%20backup%20given%20by%20super%20capacitor)%3C%2FLINGO-SUB%3E%3CLINGO-BODY%20id%3D%22lingo-body-2135186%22%20slang%3D%22en-US%22%20mode%3D%22CREATE%22%3E%3CP%3EHello%3C%2FP%3E%0A%3CP%3E%E3%82%B3%E3%83%B3%E3%83%87%E3%83%B3%E3%82%B5%E3%81%AE%E4%B8%A1%E7%AB%AF%E3%81%AE%E9%9B%BB%E5%9C%A7%E3%81%8B%E3%82%89%E3%81%A9%E3%81%AE%E3%82%88%E3%81%86%E3%81%AA%E5%80%A4%E3%81%8C%E5%BE%97%E3%82%89%E3%82%8C%E3%81%BE%E3%81%99%E3%81%8B%3F%E9%9D%9E%E5%B8%B8%E3%81%AB%E4%BD%8E%E3%81%84%E9%9B%BB%E5%9C%A7%E3%81%AB%E3%81%AA%E3%81%A3%E3%81%9F%E5%A0%B4%E5%90%88%20(%E3%82%B3%E3%83%B3%E3%83%87%E3%83%B3%E3%82%B5%E3%81%AE%E6%94%BE%E9%9B%BB%E3%81%AB%E3%82%88%E3%82%8B)%E3%80%81%E3%81%BE%E3%81%9F%E3%81%AF%E3%83%87%E3%83%BC%E3%82%BF%E3%82%B7%E3%83%BC%E3%83%88%E3%81%AB%E5%BE%93%E3%81%A3%E3%81%A6%E6%9C%80%E5%B0%8F%E5%80%A4%E3%81%AB%E8%BF%91%E3%81%A5%E3%81%84%E3%81%9F%E5%A0%B4%E5%90%88%E3%80%81RTC%20%E6%A9%9F%E8%83%BD%E3%81%8C%E5%A4%B1%E3%82%8F%E3%82%8C%E3%82%8B%E3%81%AA%E3%81%A9%E3%81%AE%E7%95%B0%E5%B8%B8%E3%81%AA%E6%A9%9F%E8%83%BD%E3%81%8C%E7%99%BA%E7%94%9F%E3%81%99%E3%82%8B%E5%8F%AF%E8%83%BD%E6%80%A7%E3%81%8C%E3%81%82%E3%82%8A%E3%81%BE%E3%81%99%E3%80%82%E6%9C%80%E3%82%82%E7%9B%B4%E6%8E%A5%E7%9A%84%E3%81%AA%E7%B5%90%E6%9E%9C%E3%81%AF%E3%80%81RTC%20%E3%81%8C%E7%A2%BA%E5%AE%9F%E3%81%AB%E5%8B%95%E4%BD%9C%E3%81%97%E3%81%AA%E3%81%8F%E3%81%AA%E3%82%8B%E5%8F%AF%E8%83%BD%E6%80%A7%E3%81%8C%E3%81%82%E3%82%8B%E3%81%93%E3%81%A8%E3%81%A7%E3%81%99%E3%80%82%E8%A8%88%E6%99%82%E7%B2%BE%E5%BA%A6%E3%81%8C%E4%BD%8E%E4%B8%8B%E3%81%97%E3%80%81RTC%20%E3%81%AE%E3%83%90%E3%83%83%E3%82%AF%E3%82%A2%E3%83%83%E3%83%97%20%E3%83%AC%E3%82%B8%E3%82%B9%E3%82%BF%E3%81%AB%E4%BF%9D%E5%AD%98%E3%81%95%E3%82%8C%E3%81%A6%E3%81%84%E3%82%8B%E3%83%87%E3%83%BC%E3%82%BF%E3%81%8C%E5%A4%B1%E3%82%8F%E3%82%8C%E3%82%8B%E5%8F%AF%E8%83%BD%E6%80%A7%E3%81%8C%E3%81%82%E3%82%8A%E3%81%BE%E3%81%99%E3%80%82%3C%2FP%3E%0A%3CP%3E%E3%82%B3%E3%82%A4%E3%83%B3%E5%9E%8B%E9%9B%BB%E6%B1%A0%E3%81%AF%E3%80%81%E3%81%9D%E3%81%AE%E5%AF%BF%E5%91%BD%E3%81%AE%E3%81%BB%E3%81%A8%E3%82%93%E3%81%A9%E3%81%AB%E3%82%8F%E3%81%9F%E3%81%A3%E3%81%A6%E5%AE%89%E5%AE%9A%E3%81%97%E3%81%9F%E3%81%BB%E3%81%BC%E4%B8%80%E5%AE%9A%E3%81%AE%E9%9B%BB%E5%9C%A7%E3%82%92%E6%8F%90%E4%BE%9B%E3%81%99%E3%82%8B%E3%81%9F%E3%82%81%E3%80%81RTC%20%E3%81%8C%E5%B8%B8%E3%81%AB%E6%9C%80%E5%B0%8F%E5%8B%95%E4%BD%9C%E3%81%97%E3%81%8D%E3%81%84%E5%80%A4%E3%82%92%E8%B6%85%E3%81%88%E3%82%8B%E9%9B%BB%E5%9C%A7%E3%82%92%E5%8F%97%E3%81%91%E5%8F%96%E3%82%8B%E3%81%93%E3%81%A8%E3%81%8C%E4%BF%9D%E8%A8%BC%E3%81%95%E3%82%8C%E3%81%BE%E3%81%99%E3%80%82%3C%2FP%3E%0A%3CBR%20%2F%3E%0A%3CP%3E%E3%82%88%E3%82%8D%E3%81%97%E3%81%8F%E3%81%8A%E9%A1%98%E3%81%84%E3%81%84%E3%81%9F%E3%81%97%E3%81%BE%E3%81%99%E3%80%82%3C%2FP%3E%0A%3CP%3E%E3%83%AB%E3%82%A4%E3%82%B9%3C%2FP%3E%3C%2FLINGO-BODY%3E%3CLINGO-SUB%20id%3D%22lingo-sub-2132294%22%20slang%3D%22en-US%22%20mode%3D%22CREATE%22%20translate%3D%22no%22%3ERe%3A%20KW45B41Z%20RTC%20not%20running%20during%20power%20off%20(Power%20backup%20given%20by%20super%20capacitor)%3C%2FLINGO-SUB%3E%3CLINGO-BODY%20id%3D%22lingo-body-2132294%22%20slang%3D%22en-US%22%20mode%3D%22CREATE%22%3E%3CP%3E%E7%A7%81%E3%81%AF%20kw45b41zevk_rtc%20%E3%83%87%E3%83%A2%E3%82%92%E4%BD%BF%E7%94%A8%E3%81%97%E3%81%A6%E3%81%84%E3%81%BE%E3%81%99%20(AN14122%20%E3%81%AE%20rtc_func%20%E3%82%84%E9%9B%BB%E6%BA%90%E3%83%A2%E3%83%BC%E3%83%89%20%E3%82%B9%E3%82%A4%E3%83%83%E3%83%81%E3%81%A7%E3%81%AF%E3%81%82%E3%82%8A%E3%81%BE%E3%81%9B%E3%82%93)%E3%80%82%3C%2FP%3E%3CP%3E%E3%82%B3%E3%82%A4%E3%83%B3%E9%9B%BB%E6%B1%A0%20(KW45B41Z%20EVK%20%E3%81%AA%E3%81%A9)%20%E3%81%AE%E4%BB%A3%E3%82%8F%E3%82%8A%E3%81%AB%E3%80%81RTC%20%E9%9B%BB%E6%BA%90%E3%83%90%E3%83%83%E3%82%AF%E3%82%A2%E3%83%83%E3%83%97%E3%81%AB%E3%82%B9%E3%83%BC%E3%83%91%E3%83%BC%E3%82%B3%E3%83%B3%E3%83%87%E3%83%B3%E3%82%B5%E3%82%92%E4%BD%BF%E7%94%A8%E3%81%97%E3%81%A6%E3%81%84%E3%81%BE%E3%81%99%E3%80%82%3C%2FP%3E%3CP%3E%E9%9B%BB%E6%BA%90%E3%82%AA%E3%83%B3%E4%B8%AD%E3%81%AF%20RTC%20%E3%81%AF%20VDD_SWITCH%20%E3%81%8B%E3%82%89%E9%9B%BB%E5%8A%9B%E3%82%92%E4%BE%9B%E7%B5%A6%E3%81%95%E3%82%8C%E3%81%BE%E3%81%99%E3%81%8C%E3%80%81%E9%9B%BB%E6%BA%90%E3%82%AA%E3%83%95%E4%B8%AD%E3%81%AF%E3%82%B9%E3%83%BC%E3%83%91%E3%83%BC%20%E3%82%B3%E3%83%B3%E3%83%87%E3%83%B3%E3%82%B5%E3%81%8C%20RTC%20%E3%81%AB%E9%9B%BB%E5%8A%9B%E3%82%92%E4%BE%9B%E7%B5%A6%E3%81%97%E3%81%BE%E3%81%99%E3%80%82%3C%2FP%3E%3CP%3E%E9%9B%BB%E6%BA%90%E3%82%AA%E3%83%95%E3%81%AE%E9%96%93%E3%80%81%E3%82%B9%E3%83%BC%E3%83%91%E3%83%BC%E3%82%B3%E3%83%B3%E3%83%87%E3%83%B3%E3%82%B5%E3%81%AF%E6%94%BE%E9%9B%BB%EF%BC%88%E3%83%86%E3%82%B9%E3%83%88%EF%BC%89%E3%81%95%E3%82%8C%E3%81%A6%E3%81%84%E3%81%BE%E3%81%99%E3%81%8C%E3%80%81RTC%20%E3%81%AF%E3%83%AC%E3%82%B8%E3%82%B9%E3%82%BF%E5%80%A4%E3%82%92%E4%BF%9D%E6%8C%81%E3%81%97%E3%81%A6%E3%81%84%E3%81%BE%E3%81%9B%E3%82%93%E3%80%82%3C%2FP%3E%3CP%3E%E7%A7%81%E3%81%8C%E4%BD%BF%E7%94%A8%E3%81%97%E3%81%A6%E3%81%84%E3%82%8B%20RTC%20%E9%9B%BB%E6%BA%90%E6%A7%8B%E6%88%90%E3%81%AE%E5%9B%9E%E8%B7%AF%E5%9B%B3%E3%82%92%E6%B7%BB%E4%BB%98%E3%81%97%E3%81%BE%E3%81%97%E3%81%9F%E3%80%82%3C%2FP%3E%3CP%3EKW45B41Z%20EVK%20%E3%81%A7%E3%81%AF%20RTC%20%E3%81%AB%E3%82%B3%E3%82%A4%E3%83%B3%E5%9E%8B%E9%9B%BB%E6%B1%A0%E3%81%AE%E3%83%90%E3%83%83%E3%82%AF%E3%82%A2%E3%83%83%E3%83%97%E3%81%8C%E6%8F%90%E4%BE%9B%E3%81%95%E3%82%8C%E3%81%A6%E3%81%84%E3%82%8B%E3%81%AE%E3%81%AB%E3%80%81%E3%82%B9%E3%83%BC%E3%83%91%E3%83%BC%E3%82%B3%E3%83%B3%E3%83%87%E3%83%B3%E3%82%B5%E3%82%84%E3%83%90%E3%83%83%E3%83%86%E3%83%AA%E3%83%BC%E3%81%AA%E3%81%A9%E3%81%AE%E5%85%85%E9%9B%BB%E5%8F%AF%E8%83%BD%E3%81%AA%E9%9B%BB%E6%BA%90%E3%81%8C%E3%81%AA%E3%81%84%E3%81%AE%E3%81%AF%E3%81%AA%E3%81%9C%E3%81%A7%E3%81%99%E3%81%8B%3F%3C%2FP%3E%3C%2FLINGO-BODY%3E%3CLINGO-SUB%20id%3D%22lingo-sub-2130379%22%20slang%3D%22en-US%22%20mode%3D%22CREATE%22%20translate%3D%22no%22%3ERe%3A%20KW45B41Z%20RTC%20not%20running%20during%20power%20off%20(Power%20backup%20given%20by%20super%20capacitor)%3C%2FLINGO-SUB%3E%3CLINGO-BODY%20id%3D%22lingo-body-2130379%22%20slang%3D%22en-US%22%20mode%3D%22CREATE%22%3E%3CP%3E%E3%81%93%E3%82%93%E3%81%AB%E3%81%A1%E3%81%AF%E3%80%81%E3%82%AB%E3%82%A4%E3%83%95%E3%81%95%E3%82%93%E3%80%82%3C%2FP%3E%0A%3CBR%20%2F%3E%0A%3CP%3EKW45B41Z-EVK%20%E3%81%AB%E7%A4%BA%E3%81%95%E3%82%8C%E3%81%A6%E3%81%84%E3%82%8B%E3%82%88%E3%81%86%E3%81%AB%E3%80%81%E9%95%B7%E3%81%84%E3%83%90%E3%83%83%E3%83%86%E3%83%AA%E3%83%BC%E5%AF%BF%E5%91%BD%E3%81%A8%E9%9B%BB%E5%9C%A7%E3%81%AE%E5%AE%89%E5%AE%9A%E6%80%A7%E3%82%92%E5%AE%9F%E7%8F%BE%E3%81%99%E3%82%8B%E3%81%AB%E3%81%AF%E3%80%81%E3%82%B3%E3%82%A4%E3%83%B3%E5%9E%8B%E9%9B%BB%E6%B1%A0%E3%81%BE%E3%81%9F%E3%81%AF%E3%83%AA%E3%83%81%E3%82%A6%E3%83%A0%E9%9B%BB%E6%B1%A0%E3%81%8C%E6%8E%A8%E5%A5%A8%E3%81%95%E3%82%8C%E3%82%8B%E6%96%B9%E6%B3%95%E3%81%A7%E3%81%99%E3%80%82%3C%2FP%3E%0A%3CP%3ERTC%20%E3%81%8C%E5%80%A4%E3%82%92%E4%BF%9D%E6%8C%81%E3%81%97%E3%81%AA%E3%81%84%E4%BB%B6%E3%81%AB%E9%96%A2%E3%81%97%E3%81%A6%E3%80%81%E8%A8%AD%E5%AE%9A%E3%81%A8%E3%83%86%E3%82%B9%E3%83%88%E3%81%AB%E4%BD%BF%E7%94%A8%E3%81%97%E3%81%A6%E3%81%84%E3%82%8B%E6%89%8B%E9%A0%86%E3%82%92%E6%95%99%E3%81%88%E3%81%A6%E3%81%84%E3%81%9F%E3%81%A0%E3%81%91%E3%81%BE%E3%81%99%E3%81%8B%3F%E3%81%B2%E3%82%87%E3%81%A3%E3%81%A8%E3%81%99%E3%82%8B%E3%81%A8%E3%80%81AN14122%20%E3%81%AB%E3%81%82%E3%82%8B%E3%80%8Crtc_func%E3%80%8D%E3%81%BE%E3%81%9F%E3%81%AF%20power_mode_switch%20%E3%81%A8%E3%81%84%E3%81%86%E3%83%87%E3%83%A2%E3%82%92%E4%BD%BF%E7%94%A8%E3%81%97%E3%81%A6%E3%81%84%E3%81%BE%E3%81%99%E3%81%8B%3F%3C%2FP%3E%0A%3CBR%20%2F%3E%0A%3CP%3E%E3%81%BE%E3%81%9F%E3%80%81RTC%20%E3%82%92%E4%BD%8E%E9%9B%BB%E5%8A%9B%E3%83%A2%E3%83%BC%E3%83%89%E3%81%8B%E3%82%89%E8%B5%B7%E5%8B%95%E3%81%99%E3%82%8B%E3%81%AB%E3%81%AF%E3%80%81AN14122%20%E3%81%AB%E8%A8%98%E8%BC%89%E3%81%95%E3%82%8C%E3%81%A6%E3%81%84%E3%82%8B%E6%8E%A8%E5%A5%A8%E4%BA%8B%E9%A0%85%E3%82%82%E8%80%83%E6%85%AE%E3%81%97%E3%81%A6%E3%81%8F%E3%81%A0%E3%81%95%E3%81%84%E3%80%82%3C%2FP%3E%0A%3CBR%20%2F%3E%0A%3CP%3E%E3%82%88%E3%82%8D%E3%81%97%E3%81%8F%E3%81%8A%E9%A1%98%E3%81%84%E3%81%84%E3%81%9F%E3%81%97%E3%81%BE%E3%81%99%E3%80%82%3C%2FP%3E%0A%3CP%3E%E3%83%AB%E3%82%A4%E3%82%B9%3C%2FP%3E%3C%2FLINGO-BODY%3E%3CLINGO-SUB%20id%3D%22lingo-sub-2129393%22%20slang%3D%22en-US%22%20mode%3D%22CREATE%22%20translate%3D%22no%22%3ERe%3A%20KW45B41Z%20RTC%20not%20running%20during%20power%20off%20(Power%20backup%20given%20by%20super%20capacitor)%3C%2FLINGO-SUB%3E%3CLINGO-BODY%20id%3D%22lingo-body-2129393%22%20slang%3D%22en-US%22%20mode%3D%22CREATE%22%3E%3CP%3E%E7%A7%81%E3%81%AF%E3%82%B9%E3%83%BC%E3%83%91%E3%83%BC%E3%82%B3%E3%83%B3%E3%83%87%E3%83%B3%E3%82%B5%E3%82%92%E4%BD%BF%E7%94%A8%E3%81%97%E3%81%9F%E3%83%90%E3%83%83%E3%82%AF%E3%82%A2%E3%83%83%E3%83%97%E9%9B%BB%E6%BA%90%E3%82%92%E5%82%99%E3%81%88%E3%81%9F%E3%82%AB%E3%82%B9%E3%82%BF%E3%83%A0%20%E3%83%9C%E3%83%BC%E3%83%89%E3%81%A7%20KW45B41Z%20%E3%82%92%E4%BD%BF%E7%94%A8%E3%81%97%E3%81%A6%E3%81%84%E3%81%BE%E3%81%99%E3%80%82%3CBR%20%2F%3E%3CBR%20%2F%3ECAN%20%E9%9B%BB%E6%BA%90%E3%82%AA%E3%83%95%E6%99%82%E3%81%AB%E3%82%B9%E3%83%BC%E3%83%91%E3%83%BC%E3%82%B3%E3%83%B3%E3%83%87%E3%83%B3%E3%82%B5%E3%82%92%E4%BD%BF%E7%94%A8%E3%81%97%E3%81%A6%20RTC%20%E3%81%AB%E9%9B%BB%E5%8A%9B%E3%82%92%E4%BE%9B%E7%B5%A6%E3%81%97%E3%81%BE%E3%81%99%E3%81%8B%3F%20%E3%81%9D%E3%82%8C%E3%81%A8%E3%82%82%E3%83%AA%E3%83%81%E3%82%A6%E3%83%A0%E9%9B%BB%E6%B1%A0%E3%81%8C%E5%94%AF%E4%B8%80%E3%81%AE%E6%96%B9%E6%B3%95%E3%81%A7%E3%81%99%E3%81%8B%3F%3CBR%20%2F%3E%3CBR%20%2F%3E%E3%81%93%E3%81%AE%E7%82%B9%E3%81%AB%E3%81%A4%E3%81%84%E3%81%A6%E3%82%B5%E3%83%9D%E3%83%BC%E3%83%88%E3%82%92%E5%BF%83%E3%82%88%E3%82%8A%E3%81%8A%E9%A1%98%E3%81%84%E7%94%B3%E3%81%97%E4%B8%8A%E3%81%92%E3%81%BE%E3%81%99%E3%80%82%3CBR%20%2F%3E%3CBR%20%2F%3E%E3%82%88%E3%82%8D%E3%81%97%E3%81%8F%3C%2FP%3E%3CP%3E%E3%82%AB%E3%82%A4%E3%83%95%3C%2FP%3E%3C%2FLINGO-BODY%3E%3CLINGO-SUB%20id%3D%22lingo-sub-2128780%22%20slang%3D%22en-US%22%20mode%3D%22CREATE%22%20translate%3D%22no%22%3ERe%3A%20KW45B41Z%20RTC%20not%20running%20during%20power%20off%20(Power%20backup%20given%20by%20super%20capacitor)%3C%2FLINGO-SUB%3E%3CLINGO-BODY%20id%3D%22lingo-body-2128780%22%20slang%3D%22en-US%22%20mode%3D%22CREATE%22%3E%3CP%3E%E3%81%93%E3%82%93%E3%81%AB%E3%81%A1%E3%81%AF%E3%80%81%3C%2FP%3E%0A%3CP%3EKW45B41Z%20%E3%81%BE%E3%81%9F%E3%81%AF%20KW45-EVK%20%E3%81%A7%E3%82%AB%E3%82%B9%E3%82%BF%E3%83%A0%20%E3%83%9C%E3%83%BC%E3%83%89%E3%82%92%E4%BD%BF%E7%94%A8%E3%81%97%E3%81%A6%E3%81%84%E3%82%8B%E3%81%8B%E3%81%A9%E3%81%86%E3%81%8B%E7%A2%BA%E8%AA%8D%E3%81%97%E3%81%A6%E3%81%84%E3%81%9F%E3%81%A0%E3%81%91%E3%81%BE%E3%81%99%E3%81%8B%3F%3C%2FP%3E%0A%3CP%3E%E3%82%A2%E3%83%97%E3%83%AA%E3%82%B1%E3%83%BC%E3%82%B7%E3%83%A7%E3%83%B3%20%E3%83%8E%E3%83%BC%E3%83%88%2014122%20%E3%81%A7%E3%81%AF%E3%80%81KW45%20%E3%82%92%E4%BD%BF%E7%94%A8%E3%81%97%E3%81%A6%20RTC%20%E6%A9%9F%E8%83%BD%E3%82%92%E4%BD%8E%E9%9B%BB%E5%8A%9B%E3%82%A2%E3%83%97%E3%83%AA%E3%82%B1%E3%83%BC%E3%82%B7%E3%83%A7%E3%83%B3%E3%81%AB%E7%B5%B1%E5%90%88%E3%81%99%E3%82%8B%E6%96%B9%E6%B3%95%E3%81%A8%E3%80%81%E3%81%9D%E3%82%8C%E3%82%92%E5%AE%9F%E8%A3%85%E3%81%99%E3%82%8B%E3%81%9F%E3%82%81%E3%81%AB%E5%BF%85%E8%A6%81%E3%81%AA%E3%83%95%E3%82%A1%E3%82%A4%E3%83%AB%E3%81%AE%E5%A4%89%E6%9B%B4%E3%81%AB%E3%81%A4%E3%81%84%E3%81%A6%E8%AA%AC%E6%98%8E%E3%81%97%E3%81%BE%E3%81%99%E3%80%82%3C%2FP%3E%0A%3CP%3E%3CA%20href%3D%22https%3A%2F%2Fdocs.nxp.com%2Fbundle%2FAN14122%2Fpage%2Ftopics%2Fintegrating_the_rtc_to_a_low_power_application.html%22%20target%3D%22_blank%22%20rel%3D%22nofollow%20noopener%20noreferrer%22%3EAN14122%3A%20KW45-EVK%20%E3%81%A7%E3%81%AE%20RTC%20%E3%81%AE%E4%BD%BF%E7%94%A8%E6%96%B9%E6%B3%95%20%7C%20NXP%20Semiconductors%3C%2FA%3E%3C%2FP%3E%0A%3CBR%20%2F%3E%0A%3CP%3E%E3%82%88%E3%82%8D%E3%81%97%E3%81%8F%E3%81%8A%E9%A1%98%E3%81%84%E3%81%84%E3%81%9F%E3%81%97%E3%81%BE%E3%81%99%E3%80%82%3C%2FP%3E%0A%3CP%3E%E3%83%AB%E3%82%A4%E3%82%B9%3C%2FP%3E%3C%2FLINGO-BODY%3E%3CLINGO-SUB%20id%3D%22lingo-sub-2128166%22%20slang%3D%22en-US%22%20mode%3D%22CREATE%22%20translate%3D%22no%22%3ERe%3A%20KW45B41Z%20RTC%20not%20running%20during%20power%20off%20(Power%20backup%20given%20by%20super%20capacitor)%3C%2FLINGO-SUB%3E%3CLINGO-BODY%20id%3D%22lingo-body-2128166%22%20slang%3D%22en-US%22%20mode%3D%22CREATE%22%3E%3CP%3EVDD_SWITCH%20%E3%83%A9%E3%82%A4%E3%83%B3%E3%81%AB%E6%8E%A5%E7%B6%9A%E3%81%99%E3%82%8B%E3%82%B9%E3%83%BC%E3%83%91%E3%83%BC%20%E3%82%B3%E3%83%B3%E3%83%87%E3%83%B3%E3%82%B5%E3%81%AE%E5%9B%9E%E8%B7%AF%E5%9B%B3%E3%82%92%E6%B7%BB%E4%BB%98%E3%81%97%E3%81%BE%E3%81%97%E3%81%9F%E3%81%8C%E3%80%81RTC%20%E3%81%BE%E3%81%9F%E3%81%AF%E9%9B%BB%E6%BA%90%E3%82%BB%E3%82%AF%E3%82%B7%E3%83%A7%E3%83%B3%E3%81%AE%E3%82%BD%E3%83%95%E3%83%88%E3%82%A6%E3%82%A7%E3%82%A2%E3%82%92%E9%80%9A%E3%81%98%E3%81%A6%E7%89%B9%E5%AE%9A%E3%81%AE%E3%83%93%E3%83%83%E3%83%88%E3%82%92%E6%9C%89%E5%8A%B9%E3%81%AB%E3%81%99%E3%82%8B%E5%BF%85%E8%A6%81%E3%81%8C%E3%81%82%E3%82%8A%E3%81%BE%E3%81%99%E3%81%8B%3F%3CBR%20%2F%3E%3CBR%20%2F%3E%3CBR%20%2F%3E%3CBR%20%2F%3E%E3%82%88%E3%82%8D%E3%81%97%E3%81%8F%E3%81%8A%E9%A1%98%E3%81%84%E3%81%97%E3%81%BE%E3%81%99%3C%2FP%3E%3CP%3E%E3%82%AB%E3%82%A4%E3%83%95%3C%2FP%3E%3C%2FLINGO-BODY%3E