Hi,
Unfortunately, the KE04 does not have the interface to connect to the PDM device, furthermore, the KE04 does not have I2S module.
We have dedicated PDM module, which can convert PDM to PCM with internal digital filtering.
Pls refer to RM of LPC5411x, there is dedicated PDM module, the converted PCM can be put to I2S receiver data register directly.
Pls download UM10914.pdf from the link:
https://www.nxp.com/products/processors-and-microcontrollers/arm-microcontrollers/general-purpose-mc...

BTW, the latest MCXN family also has MICFIL module, which is alias of PDM, pls download the RM of MCXN family
https://www.nxp.com/products/processors-and-microcontrollers/arm-microcontrollers/general-purpose-mc...
The LPC646xx also has PDM.
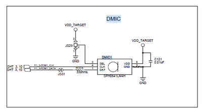
This is the connection of PDM.

Hope it can help you
BR
XiangJun Rong