How to avoid MCU RESET by an ESD -8kV?

cancel
Showing results for 
Show  only  | Search instead for 
Did you mean: 

How to avoid MCU RESET by an ESD -8kV?

4,153 Views
jmartinez1
Contributor II

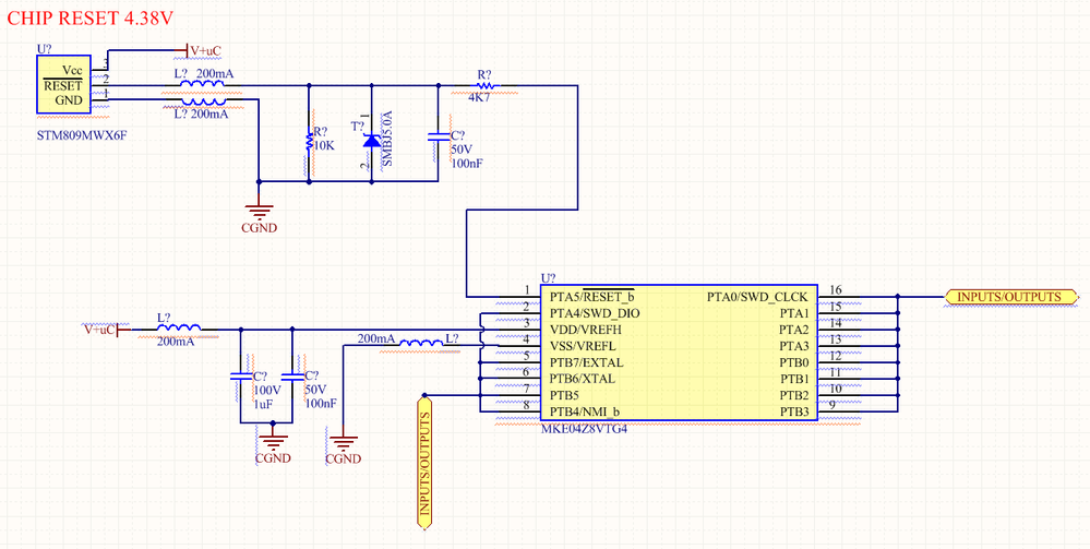
Hello, I am developing a new PCB with NXP MKE04Z8VTG4, I have the problem that when we make a discharge of -8kV with an ESD generator in a plane the microcontroller is RESET.

How I can avoit this?

I have the following schematic for the microcontroller.

pastedImage_1.png

Tags (1)
0 Kudos
Reply
3 Replies

3,724 Views
bobpaddock
Senior Contributor III

Lots of filtering on the reset line.
If you disconnect all that and use a push button and a pull up on Reset for this test,

does the micro still reset?  Sometimes we chase the wrong problem. :-(

https://www.littelfuse.com/~/media/electronics_technical/application_notes/esd/littelfuse_esd_and_su... 

https://www.analog.com/media/en/technical-documentation/application-notes/AN-793.pdf 
Yes, that is for a part you are not using.  Goes into the methodology of ESD testing.

0 Kudos
Reply

3,724 Views
jingpan
NXP TechSupport
NXP TechSupport

Just for your reference, KE04 electrostatic discharge voltage, human body model is +/-6kV, charged-device model is +/-500V.

0 Kudos
Reply

3,724 Views
jingpan
NXP TechSupport
NXP TechSupport

Hi,

If the reset signal is send by STM809, it's hard to filter. Because reset pin will be pull down for a long time, not just a glitch.

You can add a capacitor after 4k7 resistor to filter glitch.
The RESET_b pin also has a configurable digital filter to reject potential noise on this input after power-up. The configuration bits are located in the RCM_RPFC register.

Regards

Jing

0 Kudos
Reply