Hi Harold Harrison,
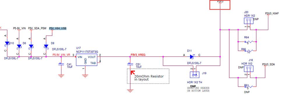
J3 Pin 4,8 in the FRDM-K64 is the P3V3, it the power out pin, this P3V3 is from the the USB5v conversion, just like this:

If you add yourself daughter board, and have conflict when you connect the USB port, Did you own board still have other power? If not, I think this problem may caused by the low current driver.
The power driver ability is not enough, you need to use other power supply instead of USB port. Because the USB port power driver have limited.
Wish it helps you!
If you still have question, please contact with me~
Have a great day,
Jingjing
-----------------------------------------------------------------------------------------------------------------------
Note: If this post answers your question, please click the Correct Answer button. Thank you!
-----------------------------------------------------------------------------------------------------------------------