Cannot connect to new board with K10

cancel
Showing results for 
Show  only  | Search instead for 
Did you mean: 

Cannot connect to new board with K10

2,030 Views
KeithL
Contributor I

I'm using a PE Micro Multilink (rev. a) and Codwarrior 10.6 to connect to a new design using the K10DX256VLK7.  I've used this processor (and the same Multilink) in at least 5 other designs, but I cannot get the debugger to connect to this new one.  I have four prototype boards that all act the same.  I can't see any difference in the JTAG interface on this new design vs. the others I've done.  Also, I've verified that I can use this specific Multilink to connect to older designs.  The only difference I can see is that the older designs have mask set 2N36B and the new one has a 3N36B.  I don't see any new JTAG issues in the errata sheet for 3N36B, but I'm at a loss.  I've tried different (slower) shift clock speeds and longer reset delays in the PE connect dialog box, but that doesn't make any difference.  I'm able to observe valid-looking signals on TMS, TCLK, TDI, and TDO.  Any ideas on how to troubleshoot this problem?  Thanks. 

Labels (1)
Tags (1)
0 Kudos
Reply
3 Replies

1,917 Views
miduo
NXP Employee
NXP Employee

Hi,

Please let me know the part number of your mentioned board? Does all are NXP evaluation boards or just customer designed boards? If the customer designed board, please share the schematic first.

0 Kudos
Reply

1,917 Views
KeithL
Contributor I

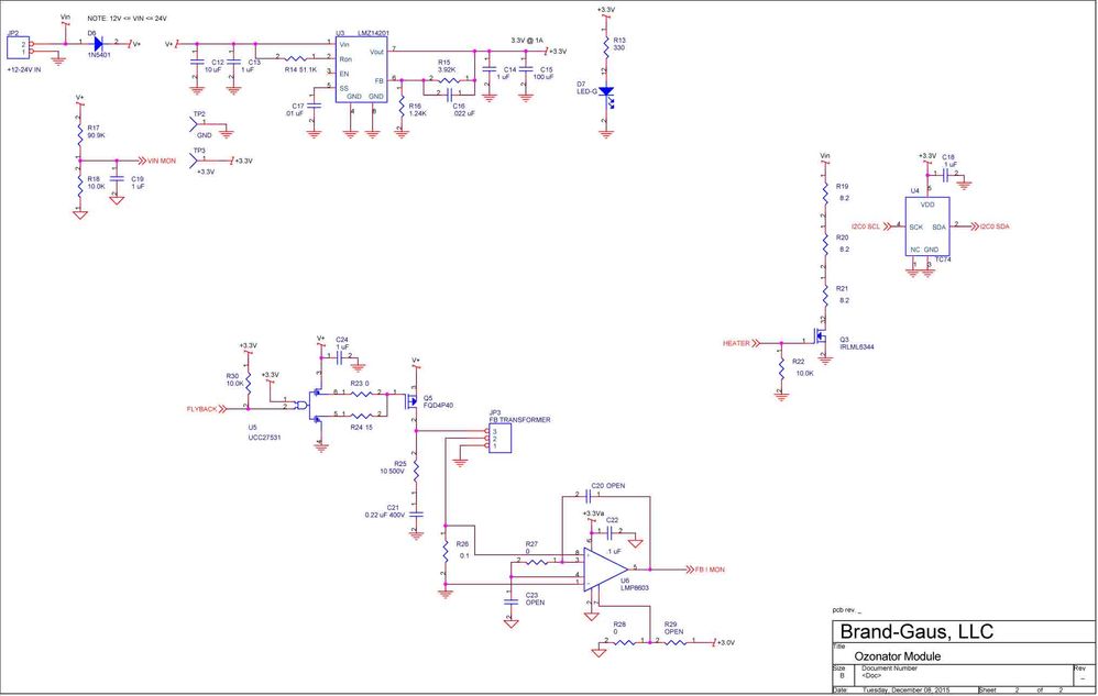
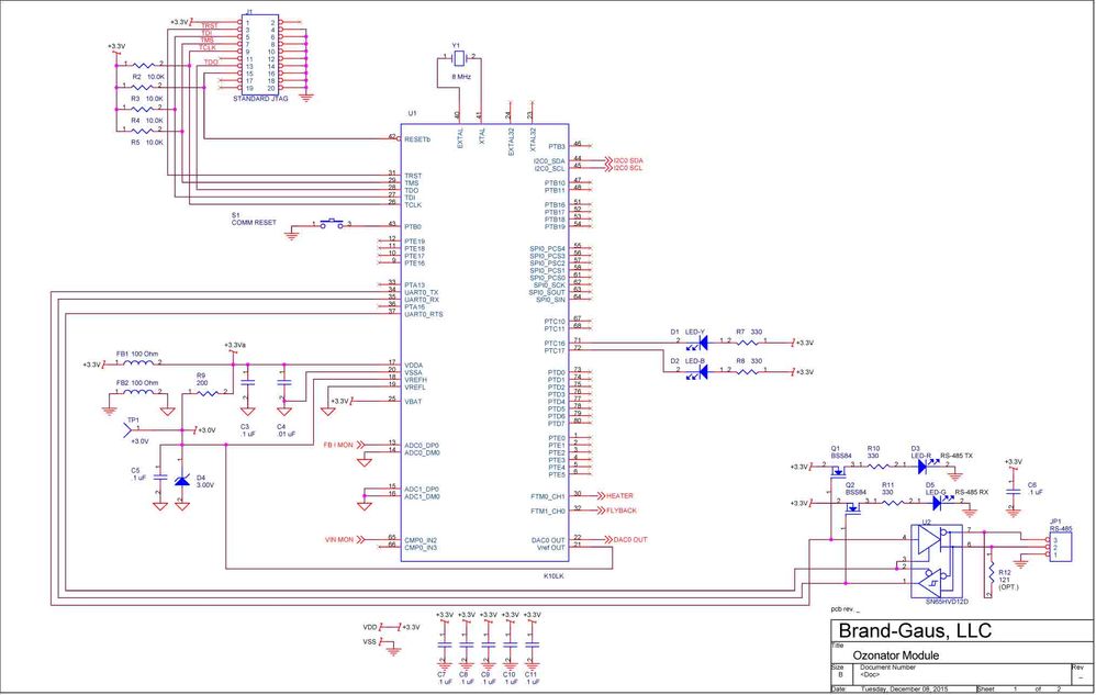
Hi - I thought I replied earlier, but it doesn't appear here - so sorry if this is a duplicate.  The board is of our own design - not an eval. board.  I borrowed a rev. c Multilink from a colleague and that didn't make a difference.  I also some older boards with new mask sets on them and my rev. a Multilink works with the older design...  Attached is the schematic  of the new design.  It is a simple one with a serial interface and two PWM loops.    Thanks for your help!  ozonator schematic rev _-1.jpgozonator schematic rev _-2.jpg

0 Kudos
Reply

1,917 Views
KeithL
Contributor I

I found the problem!  I'd never used pin 30 of the device in any other design.  Pin 30 is configured to be /NMI by default, and apparently, the part will not enter debug mode if /NMI is asserted.  In this design, I'm going to use that pin as one of the PWM outputs, and I have an (external) pull down on this pin that is asserting /NMI.  Once I removed the pull down, the part will enter debug mode. 

0 Kudos
Reply