Hello Chris,
- The clock configuration is a too that directly configure the clock , then generate clock_config.c and .h files.
add the two files into your KSDK project directly .
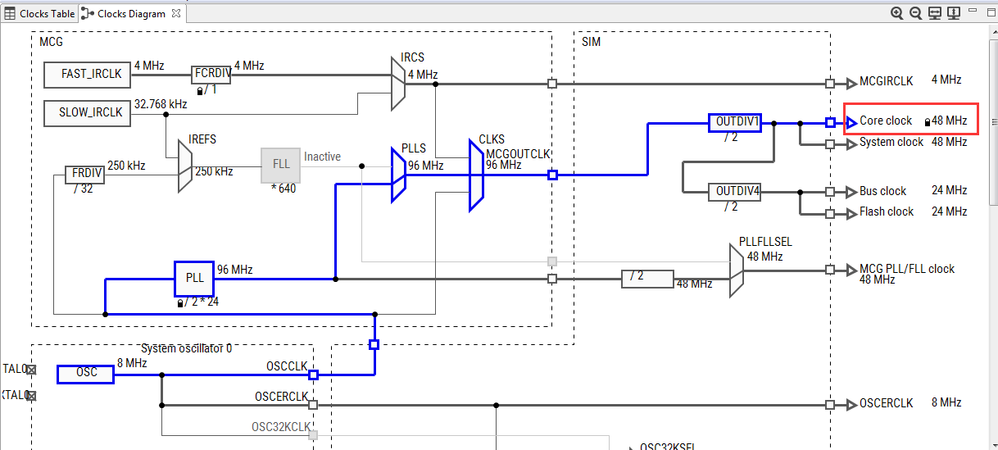
For example , if we want use 48M core clock , we can directly set core clock to 48M:

From the CLocks Diagram we can see the detail about how to generate the 48M core clock :

- About the clock part , I recommend you refer to the Clocking diagram of Reference Manual of your chip
to analysis : ( below is the clock diagram for k40, please find the right one for your chip)

BR
Alice