Old  USB TAP  don't support P1023 OR cw10.5.1?

cancel
Showing results for 
Show  only  | Search instead for 
Did you mean: 

Old  USB TAP  don't support P1023 OR cw10.5.1?

1,189 Views
longqiluo
Contributor II

hello,I have a question,I have a USB tap which was used for MPC8313 board,the IDE is cw8.8 .But now I using  CW10.5 and P1023,is it possible the reason that I can't programing flash? I am sure the hardware is working well,and the initialized script also suitable for my board

Labels (1)
0 Kudos
Reply
5 Replies

1,099 Views
yipingwang
NXP TechSupport
NXP TechSupport

Hello longqi luo,

In CodeWarrior 10.5, the default connection type is CodeWarrior type with USB connection.

If you use the old product USB TAP, you need to modify the connection type as "USB TAP", please modify the connection type from Run->Debug Configurations-><project>-core00_RAM_P1023_Download(Connect)->Edit->Connection Type.


Have a great day,
Yiping

-----------------------------------------------------------------------------------------------------------------------
Note: If this post answers your question, please click the Correct Answer button. Thank you!
-----------------------------------------------------------------------------------------------------------------------

0 Kudos
Reply

1,099 Views
longqiluo
Contributor II

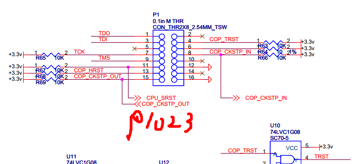
hello,I found some differences in JTAG connection between P1023RDB and MPC8313ERDB schematic,see picture below. Does it means my USB TAP(REV F) for MPC8313ERDB don't support P1023??

pastedImage_2.png

pastedImage_3.png

0 Kudos
Reply

1,099 Views
yipingwang
NXP TechSupport
NXP TechSupport

Hello longqi luo,

USB TAP can be used fro both MPC8313 and P1023.

Would kind of error did you encounter?

In CodeWarrior 10.5, there is JTAG diagnostics function, please enable it and check whether there is hardware problem on P1023 custom board.

The following is about how to get JTAG diagnostics result in CodeWarrior IDE.

Before connect to the target, please enable JTAG diagnostics and CCS logging from "Run->Debug Configurations->-core0_RAM_Connect(Download)->Edit->Advanced", please check "Enable logging" and "Enable JTAG diagnostics", then connect to the target from "Run->Debug Configurations->-core0_RAM_Connect(Download)->Debug”, the CCS log will be printed in the console panel in CodeWarrior IDE including JTAG diagnostics results.

Note:

Please enlarge the console buffer from Window->Preferences->Run/Debug->Console->uncheck "Limit console output".

Please open the console panel from Window->Show View->Console, and if nothing displayed, please choose the correct session on the right top icon in the panel.

If further assistance is needed, please send the CCS log to me.


Have a great day,
Yiping

-----------------------------------------------------------------------------------------------------------------------
Note: If this post answers your question, please click the Correct Answer button. Thank you!
-----------------------------------------------------------------------------------------------------------------------

0 Kudos
Reply

1,099 Views
longqiluo
Contributor II

hello, attached is my CCS log, could you give me a hand?

a

body {

font-family: Helvetica, Arial, sans-serif;

-webkit-text-size-adjust: 100%;

}

/* Webkit */

h1, h2, h3, h4, h5, h6, p, hr {

-webkit-margin-before: 0;

-webkit-margin-after: 0;

-webkit-margin-start: 0;

-webkit-margin-end: 0;

}

.button td {

background-image: -moz-linear-gradient(top, #75B7E3 0%, #5498D6 50%, #408BD0

51%, #387AC8 100%) !important;

background-image: -webkit-gradient(linear, left top, left bottom, color-stop(

0%,#75B7E3), color-stop(50%,#5498D6), color-stop(51%,#408BD0), color-stop(100%,#

387AC8)) !important;

-webkit-box-shadow: inset 0 1px 0 #74b9de, 0 1px 3px rgba(0,0,0,.3) !

important;

-moz-box-shadow: inset 0 1px 0 #74b9de, 0 1px 3px rgba(0,0,0,.3) !important;

}

yipingwang д:

NXP Community

Re: Old USB TAP don't support P1023 OR cw10.5.1?

reply from Yiping Wang in CodeWarrior Development Tools - View the full

discussion

Hello longqi luo, USB TAP can be used fro both MPC8313 and P1023. Would kind of

error did you encounter? In CodeWarrior 10.5, there is JTAG diagnostics

function, please enable it and check whether there is hardware problem on P1023

custom board.The following is about how to get JTAG diagnostics result in

CodeWarrior IDE.Before connect to the target, please enable JTAG diagnostics

and CCS logging from "Run-&gt;Debug Configurations-&gt;-core0_RAM_Connect(

Download)-&gt;Edit-&gt;Advanced", please check "Enable logging" and "Enable

JTAG diagnostics", then connect to the target from "Run-&gt;Debug

Configurations-&gt;-core0_RAM_Connect(Download)-&gt;Debug¡±, the CCS log will

be printed in the console panel in CodeWarrior IDE including JTAG diagnostics

results.Note:Please enlarge the console buffer from Window-&gt;Preferences-&gt;

Run/Debug-&gt;Console-&gt;uncheck "Limit console output".Please open the

console panel from Window-&gt;Show View-&gt;Console, and if nothing displayed,

please choose the correct session on the right top icon in the panel. If

further assistance is needed, please send the CCS log to me.

Have a great day,

Yiping

0 Kudos
Reply

1,099 Views
longqiluo
Contributor II

thank your replying! I know the connection type is "USB TAP",but still can't program flash,My USB TAP is REV F, does it support e500 core(P1023)?

0 Kudos
Reply